“一两陈皮一两金,百年陈皮胜黄金”,这是自古以来陈皮在人们心中的价值印象。今年过年,陈皮更是凭借化痰止咳的功效,成为年货选购中的香饽饽。

分门别类有标准
陈皮由柑橘果皮经干燥后制成。在各种陈皮中以广陈皮、新会陈皮为佳,相关标准对其进行了定义。
广陈皮,团体标准T/CACM 1020.99-2019《道地药材》规定,产于以广东江门新会(会城、大泽、司前、罗坑、双水、崖门、沙堆、古井、三江、睦洲、大螯和围垦指挥部行政区域)为中心,核心区域包括以银洲湖两岸冲积平原为核心的新会境内潭江沿岸冲积平原带和南部海滨沉积平原新垦区的陈皮。

新会陈皮,地方标准DB44 /T 604-2009《地理标志产品 新会陈皮》、DB4407/T 70-2021《地理标志产品 新会陈皮》规定,在新会陈皮地理标志产品保护范围内栽培的茶枝柑(大种油身品系、细种油身品系)的果皮经晒干或烘干,并在保护区域范围内贮存陈化三年以上称为新会陈皮。

新会陈皮地理位置
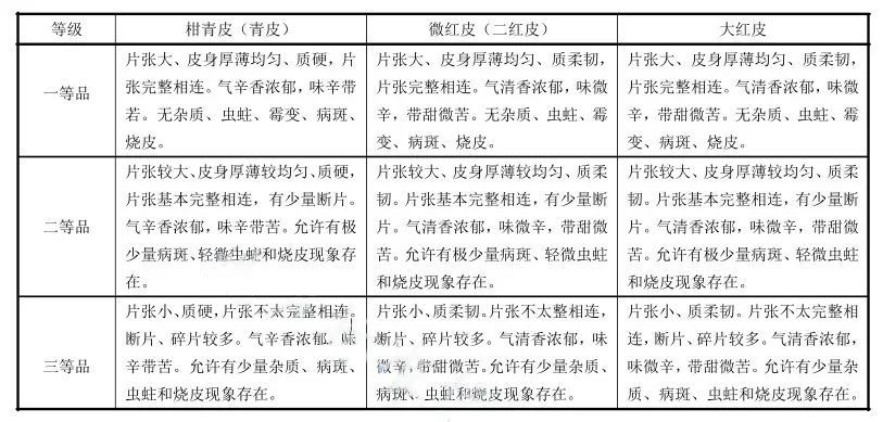
按采收加工时间,新会陈皮可分为:柑青皮(青皮),通常指农历立秋至霜降采收的果实皮;微红皮(二红皮),通常指农历霜降至小雪采收的果实皮;大红皮(红皮),通常指农历小雪后采收的果实皮。

质量指标有要求
陈皮的活性主要来自挥发油和黄酮类化合物。
大量研究显示,陈皮黄酮具有良好的抗肿瘤、降血脂、抗氧化、抗炎等药理活性。橙皮苷、川陈皮素、橘皮素,是陈皮中的三种主要黄酮类化合物,被列为陈皮的质量指标。其中新会陈皮较普通陈皮在川陈皮素和橘皮素含量上具有优势。

DB4407/T 70-2021《地理标志产品 新会陈皮》的理化指标

橙皮苷、橘皮素和川陈皮素的化学结构
选购新会陈皮盯住三要素
看外观
新会陈皮有油光,外表面为褐黄色、泽棕红色,皱缩,有许多凹入的油点,这些油点也被称为“油室”。油室完整度越高,陈皮所含橙皮苷等活性物质就越高,养生功效就越好。

DB4407/T 70-2021《地理标志产品 新会陈皮》的感官要求
看标志
2006年,新会陈皮、新会柑被批准为国家地理标志保护产品。国家地理标志产品保护范围为广东省江门市新会区的会城、三江、大泽、司前、双水、罗坑、崖门、古井、沙堆、睦洲、大鳌、银湖湾十二个街道办、镇、管委会。

看时间
目前市场上号称“10年陈皮”“20年陈皮”甚至“30年陈皮”的商家比比皆是,DB44/T 604-2009《地理标志产品 新会陈皮》规定,在自然陈化环境下保存时间三年或以上的柑皮,称为陈皮。而不超过三年的,则只能称为柑皮或果皮。
对于普通消费者而言,无须一味追求陈皮年份。有专家表示,陈化3年以上的陈皮中黄酮类有效成分含量会逐年递增,选择3年以上的陈皮即可。
内容来源:网络综合整理
图片来源于网络
来源:市质标院