又到了黄梅季
一些以“抗菌、抑菌功能”
作为卖点的贴身衣物
也逐渐进入消费者的视野

图虫创意
天然抗菌VS人造抗菌
根据FZ/T 73023-2006《抗菌针织品》的定义,抗菌针织品是指经过抗菌整理或含有抗菌纤维,能够抑制织物上的细菌、真菌生长、繁殖或使其失去活性功能的针织品。

目前市场上
具有抗菌性能的针织品大致分为两类
即天然抗菌纺织面料
和人造抗菌纺织面料
天然抗菌纺织面料其原料主要来自于自然界中既具有较强抗菌性能又具线性大分子结构的植物纤维,如竹纤维、麻纤维、海藻纤维等。

人造抗菌纺织面料则是通过在纺织面料中人为添加抗菌整理剂赋予面料抗菌性能。目前,该类面料在市场中占据主导地位。
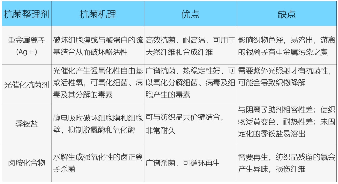
抗菌整理剂“比一比”
在各类抗菌整理剂中,比较常用的是Ag及其化合物。银离子属于溶出型抗菌剂,在使用过程中,缓慢释放的金属离子可破坏细菌细胞膜或与细菌酶蛋白的巯基等基团结合,破坏酶的活性而抗菌。

较常用的抗菌整理剂
的抗菌机理及其优缺点如下

抗菌性能“验一验”
抗菌性能,一般是通过测定抗菌整理后的纺织品其抗菌效果来衡量。
相关检测机构检测时用到的抗菌菌种主要有:金黄色葡萄球菌、大肠杆菌、肺炎克雷伯氏菌、白色念珠菌;抗菌纺织品的效果要通过抗菌试验检验,根据抗菌活性大小的不同,可分为抗菌试验和杀菌试验。

目前,国内常见
抗菌测试标准主要如下

选购注意“三个看”
看抗菌级别
依据标准,抗菌针织品按耐洗涤次数及考核菌种不同分为A级、AA级,AAA级三个抗菌级别,其中A级产品耐洗涤次数考核指标为10次、AA级产品耐洗涤次数考核指标为20次、AAA级产品耐洗涤次数考核指标50次。级别越高,质量越有保障。

FZ/T 73023-2006中抗菌针织品的抗抑菌指标
看使用效果
不同抗菌产品具有不同的抗菌效果。
消费者可在日常生活中对产品的抗菌效果进行验证。如抗菌毛巾,在温暖潮湿的环境中,不容易变味儿;一般的普通毛巾在潮湿的环境中会散发出腥臭的味道(主要原因是环境中或毛巾上的有机物被细菌吞噬分解产生的味道)。

看检测报告
一般网购的抗菌产品,在产品详情里会有产品的检测报告。检测报告是检测机构对产品检测之后给与的评价。如果没有检测机构对其检测评价,其抗菌效果有待进一步验证。
其实,抗菌针织品抑制的细菌主要是条件致病菌,也就是当人体免疫力低下时才容易患病。所以为了身体健康,在增强防护的同时,不要忘了强身健体, 增强免疫力。
来源:市质标院、上海市场监管微信公众号
编辑:路景斓