我的位置: 上观号 > 上海金山 > 文章详情

不想人从众?那这些地方可要收藏好→

转自:上海金山 2026-04-27 14:15:38

最近,听说大家都在准备出游

你已经想好去哪里玩了吗

不喜欢人从众

不如去金山这些场馆“动起来”

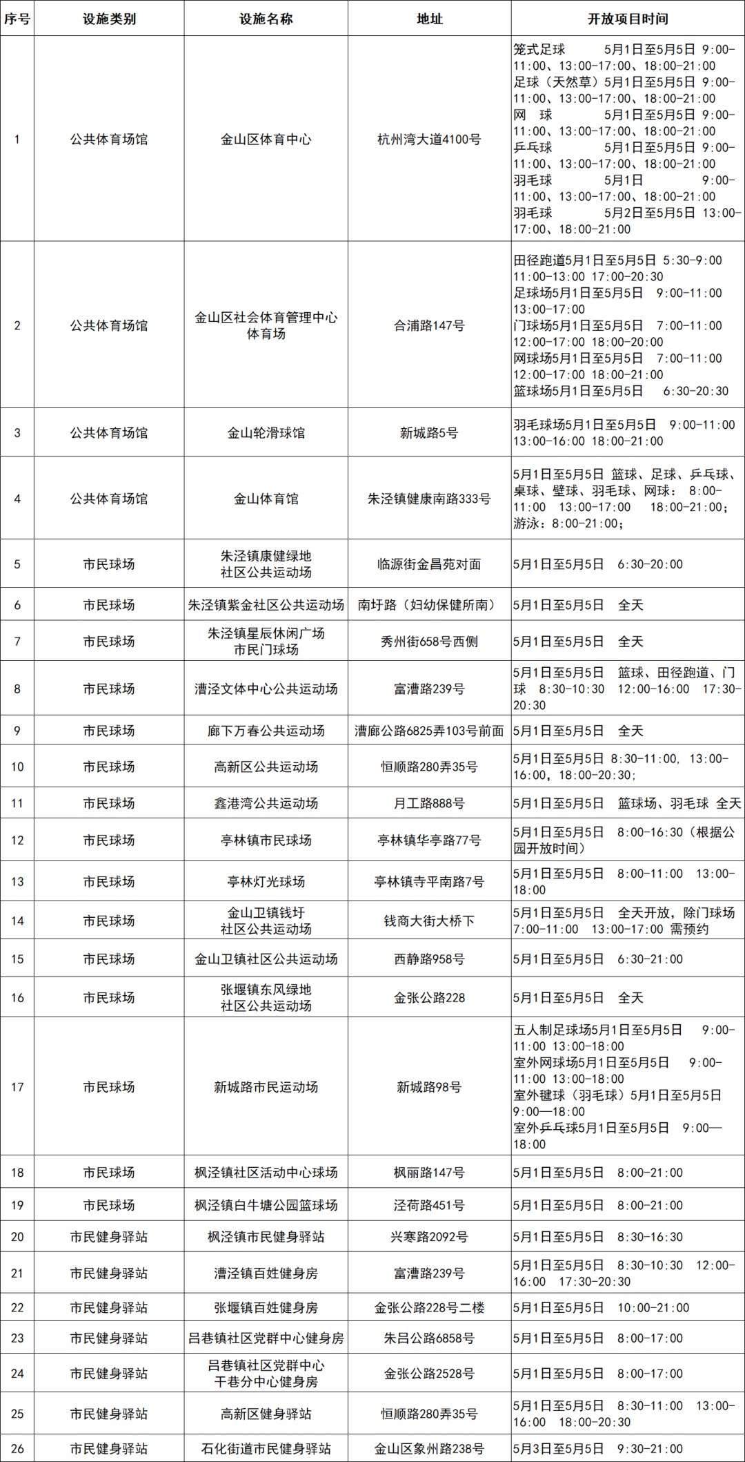
五一期间

金山区公共体育场馆开放时间

小编已为你准备好

让你在家门口就能畅快运动

速速收藏!

全区26处公共体育场馆

市民球场、市民健身驿站

开放时间

⬇️⬇️⬇️

点击图片可放大查看

足球、篮球、羽毛球

游泳、乒乓球、网球…

快约上你的小伙伴

一起享受运动的快乐吧

通讯员:谢婷妤

编辑&责编:干钰琼

审核:陈建军、戚静伟