
热血挥拍,燃动青浦!2026青浦乒超联赛正火热进行中,赛场比拼精彩纷呈、高潮迭起,点燃了全城的乒乓热情!目前赛事32强名单已正式出炉,点击查看完整名单→《青浦“乒超”32强对阵出炉,5月1日开打!》
一场场精彩对决看得人热血沸腾,不少乒乓爱好者早已按捺不住、跃跃欲试!想在家门口感受乒乓魅力、上场一展身手?
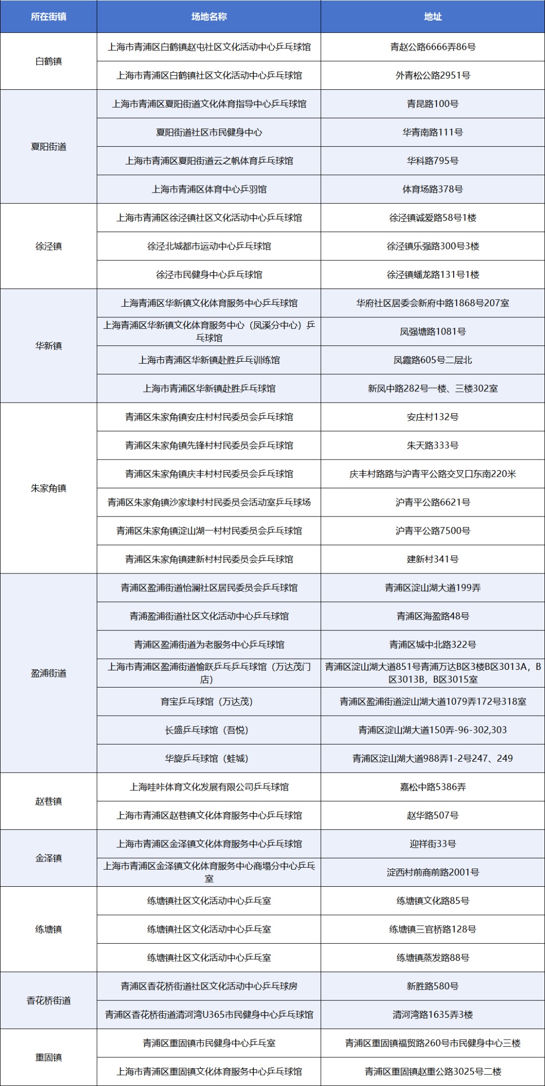
小编为大家整理汇总了青浦区全域乒乓球场馆,社区活动点、专业训练馆、大型球馆全覆盖,快来看看有没有你家附近的“挥拍宝地”吧!


快约上家人、球友一起,走进身边的乒乓球场馆,感受国球魅力,享受运动的快乐吧!
记者:沈千慧
资料:区体育局
编辑:朱人杰
责任编辑:李艳丽(首席)
转载请注明来自“绿色青浦”官方微信
