静安区教育系统2026年向社会公开招聘教师(第二批)涉及60家事业单位,公开招聘教师255名。
招聘对象
2026届高校毕业生、上海市在职教师、符合招聘条件的其他人员及符合高层次人才招聘条件的人员。
招聘条件
一、基本条件:
1.具有中华人民共和国国籍,遵守《中华人民共和国宪法》和法律。
2.具有良好的品行和正常履行职责的身体条件,热爱教育事业,热爱学生。
3.具备岗位所需学历水平和职业技能的要求,符合学校招聘岗位的其他规定要求。
4.持有与应聘岗位学段相匹配的教师资格证,所学专业或所持教师资格证的任教学科原则上应当与应聘学科相关(未持有教师资格证的2026届高校毕业生可凭在有效期内的教师资格考试合格证明或已报名参加师范生教师职业能力测试的证明报名应聘,但须于2026年8月底前取得符合学段要求的教师资格证)。
5.有海外留学经历者须提供教育部留学服务中心出具的国(境)外学历学位认证材料。
6.应聘语文和学前教育、学前保健学科者,其普通话水平须达到二级甲等及以上水平,其他学科者须达到二级乙等及以上水平。
7.应聘人员应该符合招聘条件,对于特别优秀的正高级专业技术人员可放宽年龄。详见《2026年静安区教育系统教师公开招聘计划(第二批)》及《2026年静安区教育系统高层次人才招聘简章》。
二、中小学、幼儿园具体招聘条件:
(一)2026届高校毕业生
1.应聘高中学段教师岗位须具备全日制国民教育系列硕士研究生及以上学历且能取得相应学历的学位。
2.应聘初中及以下学段教师岗位须具备全日制国民教育系列本科及以上学历且能取得相应学历的学位,具备全日制国民教育系列硕士研究生及以上学历且能取得相应学历的学位者优先。
3.2025年7月1日至2026年6月30日取得学历的海外留学经历者视作为2026届高校毕业生。
4.未持有教师资格证的2026届高校毕业生可凭在有效期内的教师资格考试合格证明或已报名参加师范生教师职业能力测试的证明报名应聘,但须于2026年8月底前取得符合学段要求的教师资格证。
(二)上海市在职教师
1.具有上海市户籍;非上海市户籍的,具备有效期内《上海市居住证》一年以上,计算截止时间为2026年12月31日。
2.应聘高中学段教师岗位须具备国民教育系列硕士研究生及以上学历。
3.应聘初中及以下学段教师岗位须具备国民教育系列本科及以上学历,具备国民教育系列硕士研究生及以上学历者优先。
4.具有二级教师职称及以下者年龄须在35周岁以下(1991年1月1日以后出生),具有一级教师职称者年龄须在40周岁以下(1986年1月1日以后出生),具有高级教师职称者年龄须在45周岁以下(1981年1月1日以后出生);特别优秀的(获得国家级奖励或国家级荣誉称号)具有高级教师职称者年龄可放宽至47周岁(1979年1月1日以后出生)。
(三)符合招聘条件的其他人员
1.具有上海市户籍;非上海市户籍的,具备有效期内《上海市居住证》一年以上,计算截止时间为2026年12月31日。
2.应聘高中学段教师岗位须具备国民教育系列硕士研究生及以上学历。
3.应聘初中及以下学段教师岗位须具备国民教育系列本科及以上学历,具备国民教育系列硕士研究生及以上学历者优先。
4.年龄在35周岁以下(1991年1月1日以后出生)。具有高级教师职称者年龄须在45周岁以下(1981年1月1日以后出生);特别优秀的(获得国家级奖励或国家级荣誉称号)具有高级教师职称者年龄可放宽至47周岁(1979年1月1日以后出生)。
(四)符合高层次人才招聘条件的人员
对于特别优秀的正高级专业技术人员可放宽年龄。详见《2026年静安区教育系统高层次人才招聘简章》。符合《上海市事业单位高层次人才招聘办法》(沪人社﹝2023﹞229号)的高层次人才,按照此文件规定执行。
报名时间、信息查询
一、报名时间:
2026年4月18日(周六)9:00—4月30日(周四)11:00(第二批)。
二、查询报名信息及如何报名:
1.相关信息发布在“上海静安”门户网站(https://www.jingan.gov.cn/),及“静安教育”公众号等。
2.直接与学校联系。
考试方式和内容
上海市静安区教育局委托静安区教育党建与人才服务中心开展公开招聘考试工作。用人单位择优组织应聘教师进行综合考评后,向静安区教育党建与人才服务中心上报合格人员个人信息及面试评价表。静安区教育党建与人才服务中心组织学科组专家对应聘教师进行综合评价,综合评价分为笔试和面试。笔试分“学科本体知识测试”和“教案撰写”两部分内容;笔试分数占综合评价分的70%,面试分数占综合评价分的30%,总分为100分,低于60分的不予聘用。笔试、面试的具体时间、地点,以用人单位通知应聘教师为准。
其他事项
拟聘用教师须进行教师职业素质测试,委托专业人才测评机构进行,体检、考察工作参照公务员录用标准和要求执行。拟聘用教师名单在“上海静安”门户网站公示5个工作日,同时公布监督(举报)电话,接受社会监督。
符合《上海市事业单位高层次人才招聘办法》(沪人社﹝2023﹞229号)的高层次人才,按照此文件规定执行。
聘用方式和待遇
正式聘用人员与用人单位依据《上海市事业单位聘用合同管理办法》签订聘用合同,工资福利享受单位同等人员待遇。
咨询电话:66291005 潘老师
2026年(第二批)招聘岗位
(点击可查看大图)


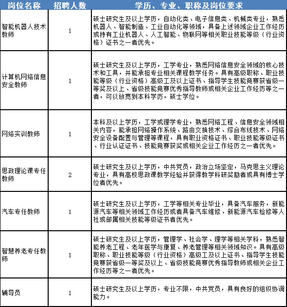
上海行健职业学院
2026年教师招聘公告
(第二批)
(点击可查看大图)

(一)2026届高校毕业生;
(二)上海市在职教师;
(三)符合招聘条件的其他人员。
(一)基本条件
1.具有中华人民共和国国籍,遵守《中华人民共和国宪法》和法律。
2.具有良好的品行和正常履行职责的身体条件,热爱教育事业,热爱学生,具备良好的职业道德和敬业精神。
3.所学专业与应聘专业一致或相关。具备岗位所需的专业知识和技能,能够胜任教学、科研等工作。具有丰富的企业工作经验、国家级/省部级技能竞赛(世界技能大赛等)指导经验等优先。
4.有海外留学经历者须提供教育部留学服务中心出具的国(境)外学历学位认证材料。
5.高校在职教师须持有与岗位匹配的教师资格证(其他人员须2年内取得)。
(二)具体条件
1.2026届高校毕业生。2025年7月1日至2026年6月30日取得学历的海外留学经历者视作2026届高校毕业生。
2.上海市在职教师,具有上海市户籍;非上海市户籍的,具备有效期内《上海市居住证》一年以上,计算截止时间为2026年12月31日。年龄需在35周岁以下(1991年1月1日以后出生),具有博士学位、副高及以上职称者可放宽至40周岁(1986年1月1日以后出生),特别优秀者可适当放宽。
3.符合招聘条件的其他人员(上述两类人员以外的人员),具有本市户籍;非本市户籍的,具备有效期内《上海市居住证》一年以上(计算截止时间为2026年12月31日)。年龄在35周岁以下(1991年1月1日以后出生),具有博士学位、副高及以上职称者可放宽至40周岁(1986年1月1日以后出生),特别优秀者可适当放宽。
(一)报名时间:
2026年4月18日(周六)9:00—4月30日(周四)11:00(第二批)。
(二)报名方式:
1.相关信息发布在上海静安门户网站(https://www.jingan.gov.cn/),及静安教育公众号。
2.投递简历邮箱:zhaopin@shxj.edu.cn,或邮寄至:上海市原平路55号1301室人事处。
(三)咨询电话:66103009
(四)具体联系人:张老师、徐老师
上海行健职业学院择优组织应聘教师综合考评后向静安区教育党建与人才服务中心上报合格人员个人信息及面试评价表。静安区教育党建与人才服务中心组织学科组专家对应聘教师进行综合评价,综合评价分为笔试和面试,具体时间、地点以上海行健职业学院通知应聘教师为准。
拟聘用教师须进行教师职业素质测试,委托专业人才测评机构进行,体检、考察工作参照公务员录用标准和要求执行。拟聘用教师名单在“上海静安”门户网站公示5个工作日,同时公布监督(举报)电话,接受社会监督。
特别告知:应聘人员应当依据本招聘通告的招聘条件和具体岗位要求,如实填写“应聘简历”,每人只能申报一个岗位。如不符合招聘条件,由此产生的后果,责任自负。
应聘人员所提供的资料必须真实、有效。对提供虚假应聘材料的,涉及伪造、变造有关证件、材料、信息骗取考试资格的,将按照事业单位公开招聘违纪违规行为处理规定处理。
正式聘用人员与用人单位依据《上海市事业单位聘用合同管理办法》签订聘用合同,工资福利享受单位同等人员待遇。
上海市静安区业余大学
2026年招聘公告
(第二批)
(点击可查看大图)

(一)2026届高校毕业生;
(二)上海市在职教师;
(三)符合招聘条件的其他人员。
(一)基本条件
1.具有中华人民共和国国籍,遵守《中华人民共和国宪法》和法律。
2.具有良好的品行和正常履行职责的身体条件。
3.持有高等学校教师资格证(2026届高校毕业生可适当放宽两年)。
4.有海外留学经历者需提供教育主管部门出具的国(境)外学历学位认证材料。
5.具备国民教育系列研究生及以上学历,且能取得相应学位。
(二)具体条件
1.2026届高校毕业生
(1)须具备国民教育系列研究生及以上学历,且能取得相应学位;
(2)2025年7月1日至2026年6月30日取得相应学历的海外留学经历者视作2026届高校毕业生。
2.上海市在职教师
(1)具有上海市户籍;非上海市户籍的,具备有效期内《上海市居住证》一年以上,计算截止时间为2026年12月31日;
(2)年龄需在40周岁以下(1986年1月1日以后出生);具有专业技术副高职称者年龄需在45周岁以下(1981年1月1日以后出生);特别优秀的(获得国家级奖励或国家级荣誉称号)具有专业技术副高职称者年龄可放宽至47周岁(1979年1月1日以后出生);
(3)具有高等学校教师资格证。
3.符合招聘条件的其他人员
(1)具有上海市户籍;非上海市户籍的,具备有效期内《上海市居住证》一年以上,计算截止时间为2026年12月31日;
(2)年龄在40周岁以下(1986年1月1日以后出生);具有专业技术副高职称者年龄需在45周岁以下(1981年1月1日以后出生);特别优秀的(获得国家级奖励或国家级荣誉称号)具有专业技术副高职称者年龄可放宽至47周岁(1979年1月1日以后出生);
(3)具有高等学校教师资格证。
(一)报名时间
2026年4月18日(周六)9:00—4月30日(周四 )11:00(第二批)。
(二)报名方式
1.相关信息发布在“上海静安”门户网站(https://www.jingan.gov.cn/),及静安教育公众号。
2.投递简历邮箱:janhr@sjdc.net.cn
具体联系人:王老师、赵老师
上海市静安区业余大学择优组织应聘教师综合考评后向区教育党建与人才服务中心上报合格人员个人信息及面试评价表。静安区教育党建与人才服务中心组织学科组专家对应聘教师进行综合评价,综合评价分为笔试和面试,笔试分数占综合评价分的50%,面试分数占综合评价分的50%,总分为100分,低于60分的不予聘用。笔试和面试的具体时间、地点以上海市静安区业余大学通知应聘教师为准。
拟聘用教师须进行教师职业素质测试,委托专业人才测评机构进行。体检、考察工作参照公务员录用标准和要求执行。拟聘用人员名单在“上海静安”门户网站公示5个工作日,同时公布监督(举报)电话,接受社会监督。
正式聘用人员与用人单位依据《上海市事业单位聘用合同管理办法》签订聘用合同,工资福利享受单位同等人员待遇。
招聘流程

来源:静安教育
编辑:马晓敏
