
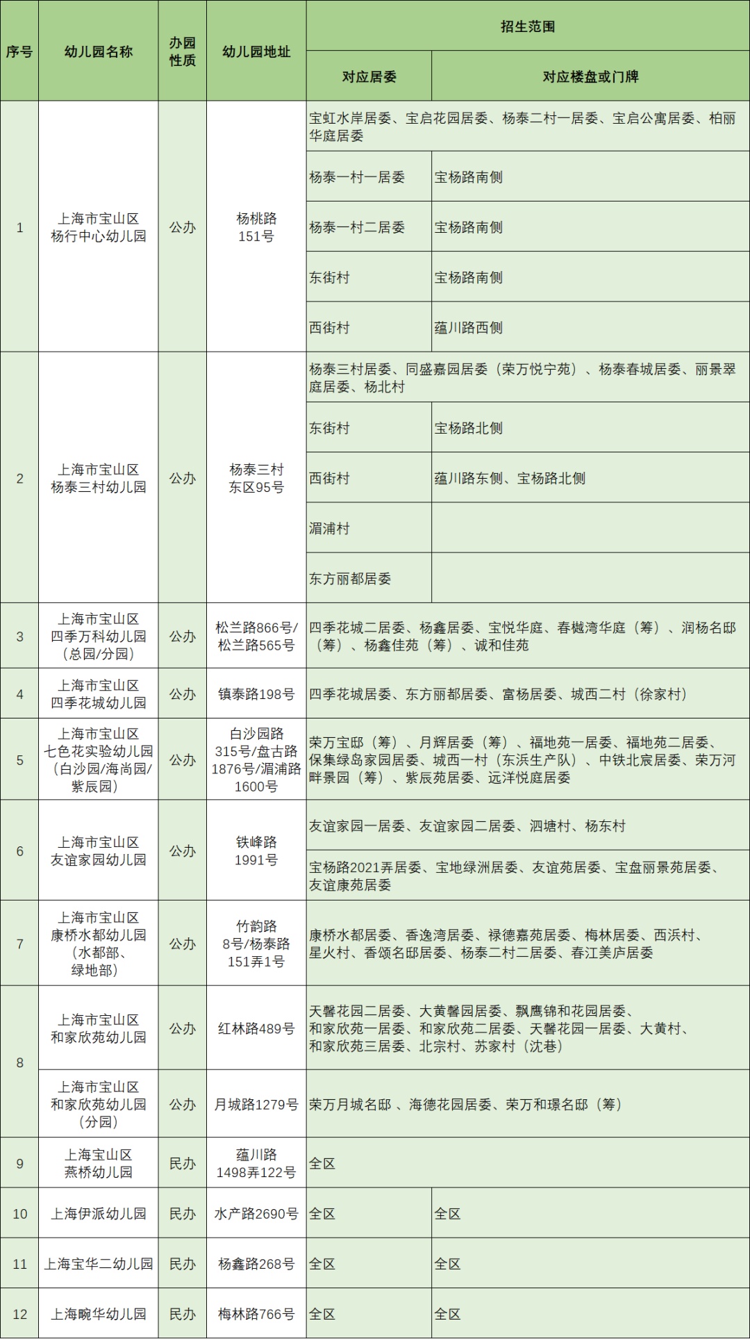
宝山家长们最关心的2026年宝山区学前教育阶段适龄幼儿入园地段划分来了!赶快一起来看看详情吧↓↓↓




点击图片查看大图↑


点击图片查看大图↑


点击图片查看大图↑


点击图片查看大图↑


点击图片查看大图↑


点击图片查看大图↑


点击图片查看大图↑


点击图片查看大图↑


点击图片查看大图↑


点击图片查看大图↑


点击图片查看大图↑
点击下方链接及文末阅读原文,查看更多
1.宝山区2026年学前教育阶段适龄幼儿入园工作实施方案
2.2026年宝山区适龄幼儿入园工作政策问答
3.2026年宝山区公办、民办幼儿园适龄幼儿入园计划
注:具体信息以宝山区政府门户网站教育信息公开专栏(www.shbsq.gov.cn/shbs/jyj)为准
通讯员:王韵骁
编辑:孙宇瑶
资料:宝山教育
*转载请注明来自上海宝山官方微信

