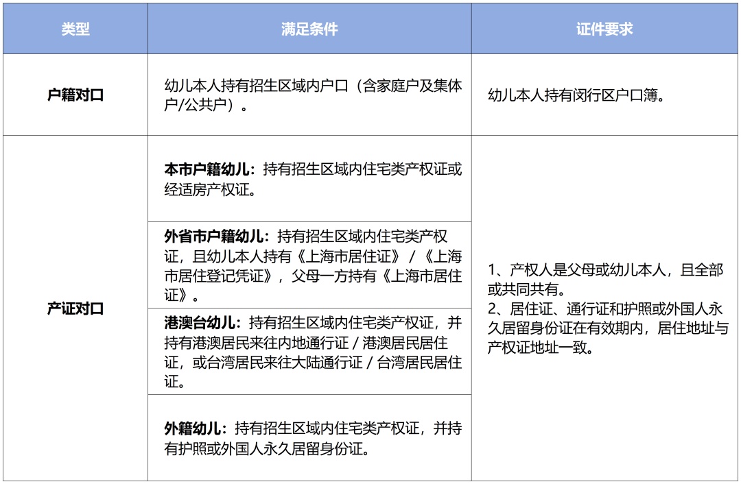
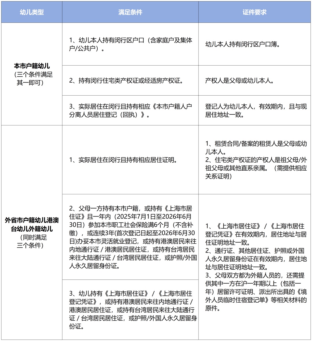
家有幼儿入园的宝爸宝妈们看过来~~ 《2026年闵行区学前教育阶段适龄幼儿招生入园工作的实施意见》发布!政策原文可点击文末“阅读原文”查看。 为帮助您顺利完成报名,小编整理了小班幼儿入园报名的关键信息,一起来看看吧↓↓↓ 小班报名对象 年龄范围 2022年9月1日—2023年8月31日出生的适龄幼儿 特别提醒 小班全程网上报名,包括已在园的托班幼儿,需在上海市适龄幼儿入园信息登记系统完成网上信息登记,获得登记编号。 小班报名条件 所有参加闵行区幼儿园报名的适龄幼儿,除需符合年龄范围外,还需身体健康(无慢性传染病)、身心发育指标达到同龄幼儿基本水平、能独立参加集体活动。且幼儿和监护人所持证件齐全(户口簿和在闵行居住的有效证明,证件登记变动时间在2026年4月15日之前)、并根据本人情况须持有以下证件之一: ①本市户籍:居民身份证(号); ②非本市户籍:上海市居住证或上海市居住登记凭证,港澳居民来往内地通行证或港澳居民居住证,台湾居民来往大陆通行证或台湾居民居住证; ③外籍:护照,外国人永久居留身份证。 闵行区幼儿园招生报名条件分为三类:公办、民办幼儿园学区对口(含户籍对口及产证对口)报名条件;统筹类幼儿报名条件;民办幼儿园报名条件。 公办、民办幼儿园学区对口报名条件 统筹类幼儿报名条件 公办幼儿园在招收完学区内户籍对口及产证对口幼儿后,如有空余学额,可招收统筹类幼儿。 民办幼儿园报名条件 具体报名条件详见闵行区公民办幼儿园招生简章。 各幼儿园招生简章查询步骤 小班报名流程 报名入口 登录“上海一网通办”网站首页(网址:https://zwdt.sh.gov.cn)或“随申办”App首页,进入“2026年适龄幼儿入园”特色专栏。 4月15日 政策公开 1.闵行区教育局公布《2026年闵行区学前教育阶段适龄幼儿入园工作实施意见》。 2.幼儿园公布招生简章。 4月15日—21日 家长开放日 1.幼儿园通过多种形式开展园所开放日活动。 2.幼儿监护人根据幼儿园招生简章上的开放日相关信息进行预约,如有疑问可联系幼儿园。 4月22日—29日 小班网上信息登记 1.4月22日,“上海市适龄幼儿入园信息登记系统”开通(以下简称“登记系统”) 2.4月22日—29日,小班适龄幼儿(包括在园托班幼儿)监护人通过登记系统,完成网上信息登记,获取登记编号(登录“上海一网通办”网站首页“2026年适龄幼儿入园”特色专栏,网址:https://zwdt.sh.gov.cn,或登录“随申办”移动端首页“2026年适龄幼儿入园”) 3.4月29日,小班适龄幼儿信息登记截止。 5月7日-11日 小班网上报名 1.5月7日,“上海市闵行区适龄幼儿入园报名系统”开通(以下简称“报名系统”)。 2.5月7日—5月11日,小班适龄幼儿(包括在园托班幼儿)监护人通过报名系统,填写信息、确认意向,完成网上报名。 (按原途径登录登记系统后点击“各区报名”再选择“闵行区”进行报名) 3.5月11日,小班适龄幼儿网上报名截止。 5月10日、16日 小班补登记 错过入园信息登记时间或确实需要修改登记信息的幼儿: 1.如果意向就读公办幼儿园,幼儿监护人需自行联系幼儿园,预约后办理补登记; 2.如果意向就读民办幼儿园,幼儿监护人需自行联系区级线下服务点,预约后办理补登记。 3.如有特殊情况可直接与幼儿园或区点联系。 5月16日 小班补报名 错过网上报名时间或确实需要修改报名信息的幼儿: 1.如果意向就读公办幼儿园,幼儿监护人需自行联系幼儿园,预约后办理补报名; 2.如果意向就读民办幼儿园,幼儿监护人需自行联系区点,预约后办理补报名。 3.如有特殊情况可直接与幼儿园或区点联系。 5月12日起 小班网上验证 幼儿园开展网上验证。 6月15日前 小班录取通知 幼儿园陆续发送“小班”录取通知。 8月31日之前 小班注册报到 幼儿园组织“小班”新生完成注册报到。 温馨提示 2026年“上海市适龄幼儿入园信息登记系统”既支持用电脑上网访问,也支持智能手机等移动端的访问。用电脑访问推荐使用IE浏览器(9.0版本及以上)、谷歌浏览器(63版本及以上)或360浏览器(9.1版本及以上,且IE内核9.0及以上);用手机访问建议使用iOS 12.0版本及以上或Android6.0版本及以上。 招生咨询电话 如需咨询小班幼儿报名相关问题,可扫描下方二维码,获取闵行区公、民办幼儿园招生咨询电话。 长按识别二维码查看 网址: https://zwgk.shmh.gov.cn/mh-xxgk-cms/website/mh_xxgk/xxgk_jyj_ywxx_8_01/content/0a8d2eef-f14d-4690-8484-c723561f2696.htm 咨询和监督电话 闵行区招生咨询电话:64986476、64983660转1106 闵行区监督电话:64986476 工作时间:周一到周五9:00—11:00,13:30—16:30





点击阅读原文查看文件全文
转载请注明来自今日闵行官方微信