家有托班适龄幼儿的家长看过来~~
《2026年闵行区学前教育阶段适龄幼儿招生入园工作的实施意见》发布!政策原文可点击文末 “阅读原文”查看。
在满足小班适龄幼儿入园需求的前提下,有条件的幼儿园开设托班。为帮助您顺利完成报名,闵宝整理了托班幼儿入园报名的关键信息,一起来看看吧↓↓↓
01
托班报名对象
年龄范围
2023年9月1日—2024年8月31日出生的适龄幼儿
特别提醒
幼儿监护人先联系幼儿园进行预约,5月10日至幼儿园完成验证及预报名。
02
托班报名条件
所有参加闵行区幼儿园报名的适龄幼儿,除需符合年龄范围外,还需身体健康(无慢性传染病)、身心发育指标达到同龄幼儿基本水平、能独立参加集体活动。且幼儿和监护人所持证件齐全(户口簿和在闵行居住的有效证明,证件登记变动时间在2026年4月15日之前)、并根据本人情况须持有以下证件之一:
①本市户籍:居民身份证(号);
②非本市户籍:上海市居住证或上海市居住登记凭证,港澳居民来往内地通行证或港澳居民居住证,台湾居民来往大陆通行证或台湾居民居住证;
③外籍:护照,外国人永久居留身份证。
闵行区幼儿园招生报名条件分为三类:公办、民办幼儿园学区对口(含户籍对口及产证对口)报名条件;统筹类幼儿报名条件;民办幼儿园报名条件。
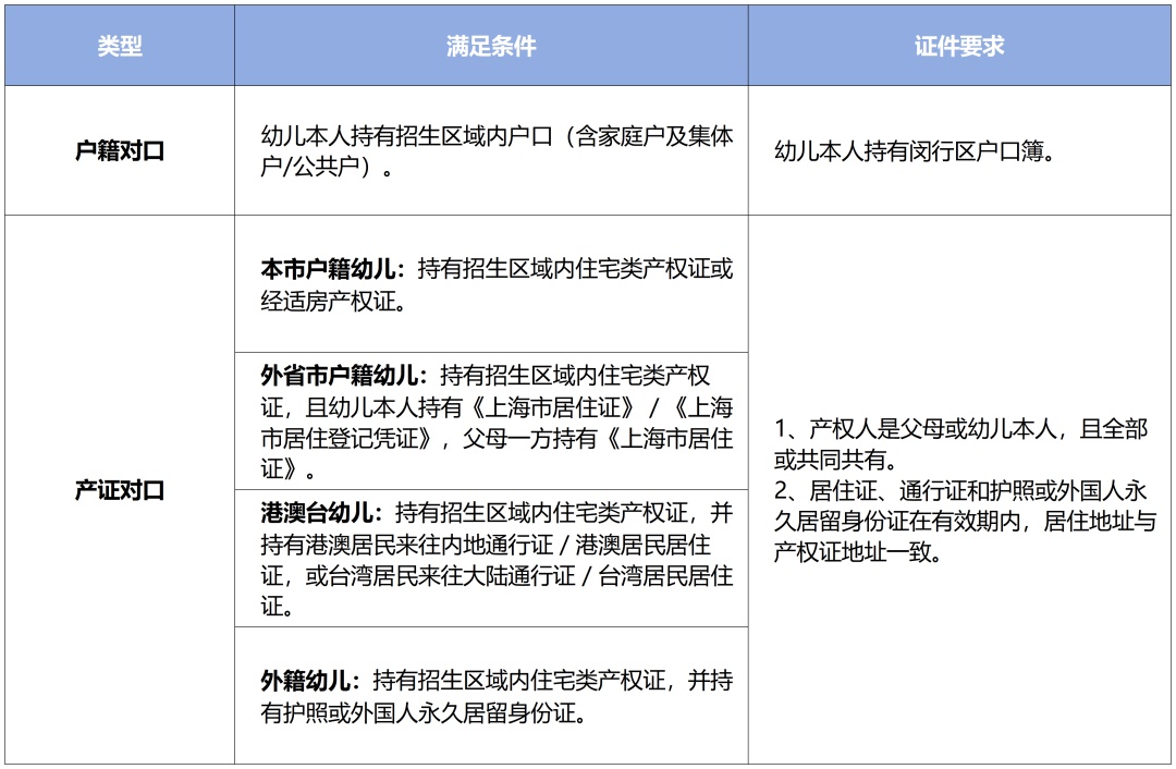
公办、民办幼儿园学区对口报名条件

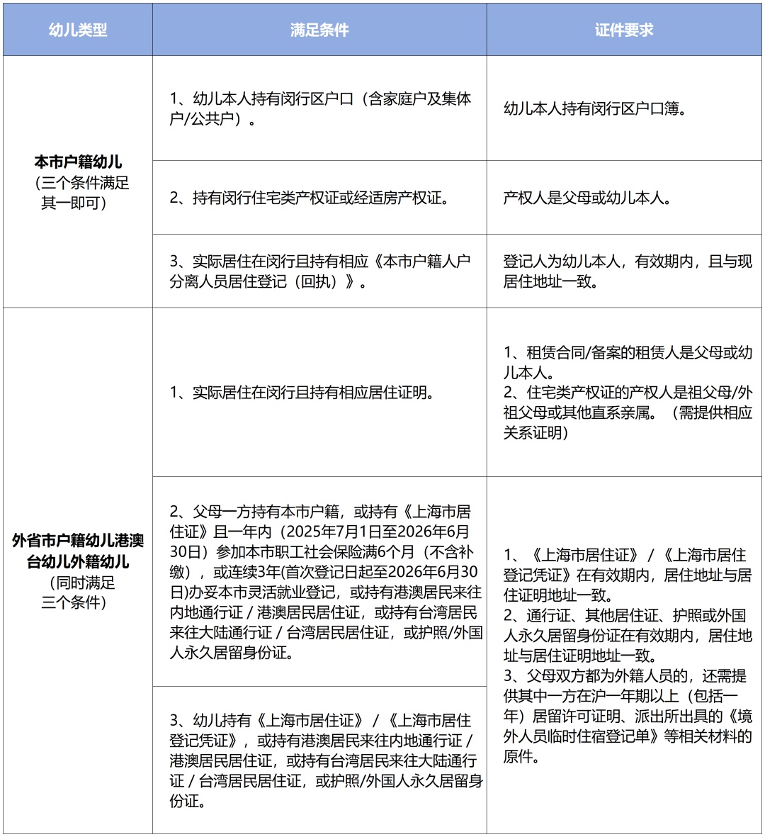
统筹类幼儿报名条件
公办幼儿园在招收完学区内户籍对口及产证对口幼儿后,如有空余学额,可招收统筹类幼儿。

民办幼儿园报名条件

具体报名条件详见闵行区公民办幼儿园招生简章。
各幼儿园招生简章查询步骤
各幼儿园校门口公示栏,线下查看招生简章。
访问 闵行教育公共服务平台(www.mhedu.sh.cn),点击进入 “招生简章” 板块, 输入要查询的“幼儿园名称”, 查看对应幼儿园招生简章。
03
托班报名时间与流程
4月15日
政策公开
1.闵行区教育局公布《2026年闵行区学前教育阶段适龄幼儿入园工作实施意见》。
2.幼儿园公布招生简章。
4月15日-21日
家长开放日
1.幼儿园通过多种形式开展园所开放日活动。
2.幼儿监护人根据幼儿园招生简章上的开放日相关信息进行预约,如有疑问可联系幼儿园。
5月10日
托班线下报名
托班幼儿监护人至幼儿园进行托班线下报名。
6月16日-30日
托班录取通知
幼儿园陆续发送“托班”录取通知。
8月31日之前
托班注册报到
幼儿园组织“托班”新生完成注册报到。
04
招生咨询电话
如需咨询托班幼儿报名相关问题,可扫描下方二维码,获取闵行区公、民办幼儿园招生咨询电话。


长按识别二维码查看
网址:
https://zwgk.shmh.gov.cn/mh-xxgk-cms/website/mh_xxgk/xxgk_jyj_ywxx_8_01/content/0a8d2eef-f14d-4690-8484-c723561f2696.htm
咨询和监督电话
●闵行区招生咨询电话:64986476、64983660转1106
●闵行区监督电话:64986476
工作时间:周一到周五9:00-11:00,13:30-16:30

点击阅读原文查看文件全文