


又是一年春招季,又是一届毕业时。对于即将走出校园的求职者而言,春天不仅是万物复苏的季节,更是追逐理想、奔赴未来、开启人生新征程的关键起点。为了让大家少走弯路、高效求职,黄浦区精心筹备,将于2026年3月4日14:00推出这场 “AI领航黄浦区云聘大会”——2026 年上海市春季促进就业专项行动暨高校毕业生专场直播。

就业是民生之本,黄浦区始终把促进青年就业摆在突出位置,持续搭建企业与人才之间的精准对接桥梁。本次云聘大会,正是黄浦区落实春季促进就业专项行动、助力毕业生高质量就业的重要举措。活动中AI主播将全程在线,清晰解读参会企业概况、岗位详情、任职要求及薪资福利,省去逐字阅读烦恼,高效筛选适配岗位。
本次直播将通过上海黄浦APP、上海黄浦视频号、黄浦就业视频号及智联招聘直播平台同步播出。
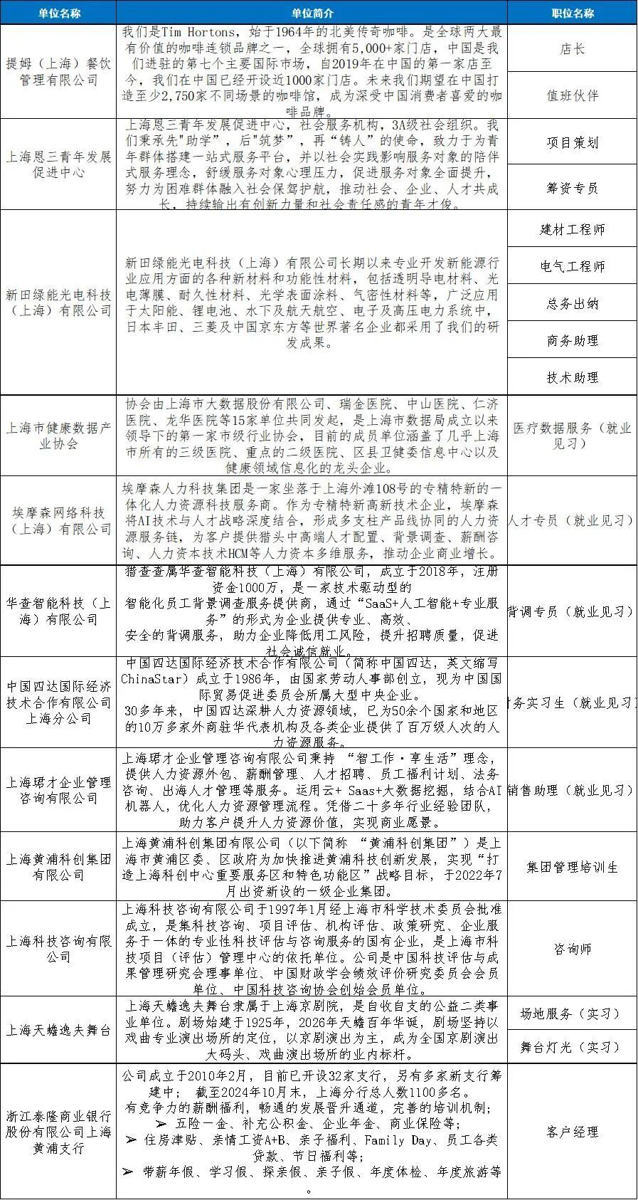
活动为大家精心挑选了 12 家优秀企业,带来了 19 个高质量岗位,覆盖互联网、金融、文创、专业服务、先进制造等多个热门领域,涵盖技术、运营、行政、管培生等多类岗位。无论你是偏向技术实操、擅长沟通服务,还是钟情创意策划、立志公益事业,都能在这里找到适合自己的方向。
参与直播的12家企业分别是:
1.提姆(上海)餐饮管理有限公司
2.上海恩三青年发展促进中心
3.新田绿能光电科技(上海)有限公司
4.上海市健康数据产业协会
5.埃摩森网络科技(上海)有限公司
6.华查智能科技(上海)有限公司
7.中国四达国际经济技术合作有限公司上海分公司
8.上海珺才企业管理咨询有限公司
9.上海黄浦科创集团有限公司
10.上海科技咨询有限公司
11.上海天蟾逸夫舞台
12.浙江泰隆商业银行股份有限公司上海黄浦支行
3月4日14:00,锁定“AI领航 黄浦区云聘大会“——2026年上海市春季促进就业专项行动暨高校毕业生专场直播,准时赴约,AI领航,助你逐梦黄浦,开启职业新征程!
招聘职位抢先看

更多岗位,扫描二维码即刻投递!

扫码观看直播

编辑 / 孙超慧
来源 / 黄浦就业公众号
转载请注明来自上海黄浦官方微信