我的位置: 上观号 > 上海虹口 > 文章详情

虹口区2026年3月新时代文明实践精彩活动!快来参加吧~

转自:上海虹口 2026-03-02 13:04:55

2026年3月文明实践活动菜单来啦!

为深化拓展新时代文明实践中心建设,虹口区新时代文明实践中心、各街道分中心及居民区实践站围绕“学习实践科学理论、宣传宣讲党的政策、培育践行主流价值、丰富活跃文化生活、持续深入移风易俗”等工作,组织开展线上线下、形式多样的文明实践活动。

区新时代文明实践中心

3月活动安排

(点击查看大图)

各街道新时代文明实践分中心

3月活动安排

(点击查看大图)

北外滩街道

曲阳路街道

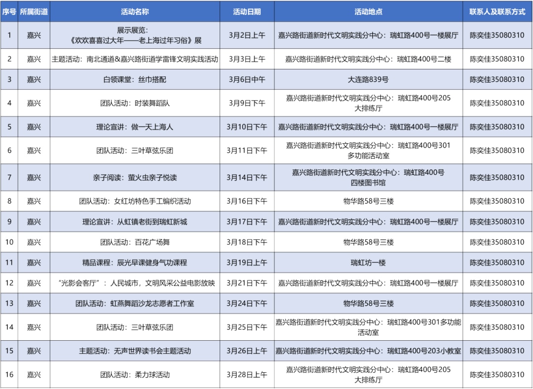
嘉兴路街道

欧阳路街道

凉城新村街道

广中路街道

四川北路街道

江湾镇街道

各居民区新时代文明实践站

3月活动安排

(点击查看大图)

北外滩街道

曲阳路街道

嘉兴路街道

欧阳路街道

凉城新村街道

广中路街道

四川北路街道

江湾镇街道

精彩活动

期待你的参与

*具体活动时间和地点以各街道、居委实际安排为准。

制图:崔莹
编辑:刘洋
素材来源:区新时代文明实践中心

百万美元纠纷两周办结!北外滩首起海事保险临时仲裁案落槌
北外滩销售增长36%!春节期间虹口消费市场马力全开
虹口文旅市场春节数据亮眼!接待游客超137万人次
“在虹口做生意,来劲!”