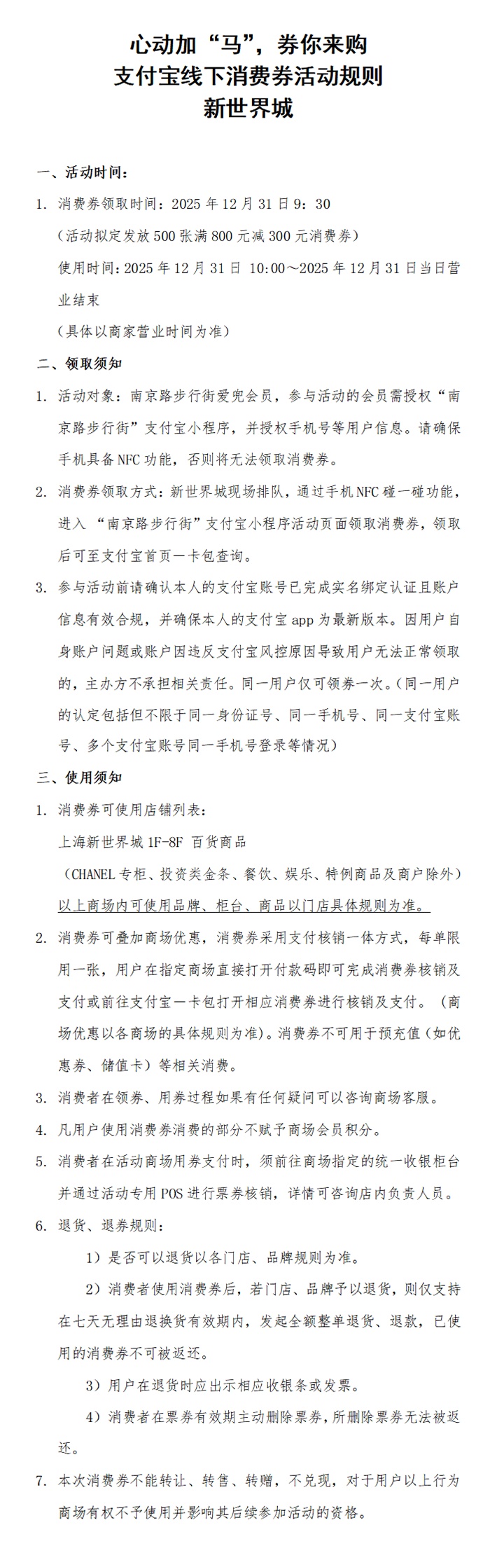
我的位置: 上观号 > 上海黄浦 > 文章详情

今天10点!南京路线上消费券准时开抢!!!

转自:上海黄浦 2025-12-30 07:38:30

编辑 / 刘韫文

来源 / 咂劲南京路

转载请注明来自上海黄浦官方微信

黄/浦/进/行/时   

1. “旅超大赛文旅大直播”圆满落幕!黄浦云游王炸路线创流量新高,优惠福利火热抢购中

2. 拒绝剧荒!从经典到新锐,话剧音乐剧清单来了

JOIN US