
根据系统优化需要,本市人社信息系统将于2026年1月1日(周四)20时至2026年1月7日(周三)24时进行优化维护升级。届时,本市人社柜面经办系统、上海市人力资源和社会保障局门户网站、上海市人力资源和社会保障局自助经办系统,“一网通办”PC端、“随申办”移动端、社区事务受理系统等平台上的人社业务,以及全国人力资源和社会保障政务服务平台、国家社会保险公共服务平台等上海端业务将暂停服务。
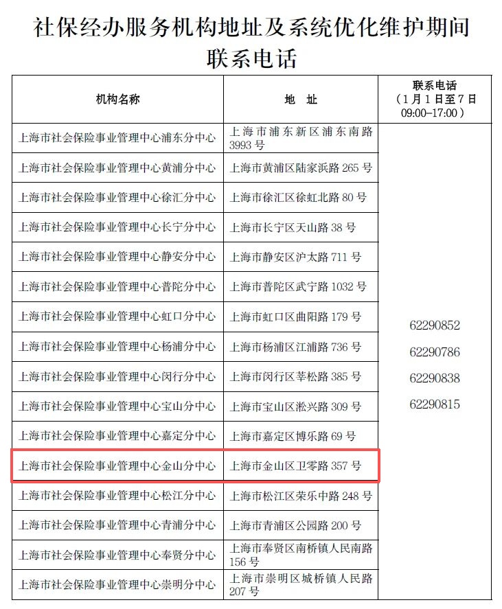
温馨提示:2026年1月8日0时,人社业务全面恢复办理。对于近期有业务办理需求的企业群众,请合理安排,提前错峰办理,由此带来的不便,敬请谅解。服务暂停期间如需帮助,您可前往或致电各区社保分中心、区就业促进中心、市职业技能鉴定中心、市劳动能力鉴定中心等具体业务经办服务机构,或致电12333咨询。
上海市大数据中心信息化服务第三分中心
2025年12月15日



来源:“上海人力资源和社会保障”微信公众号
编辑/责编:干钰琼
审核:陈建军、林堃
