2026年上海市普通高校春季招生统一文化考试和1月份外语科目考试(即春季高考和外语一考)将于2026年1月3日至5日进行。具体考试安排如下:

为确保考生能够顺利参加考试,市教育考试院提醒考生注意以下事项:
一
做好考试准备
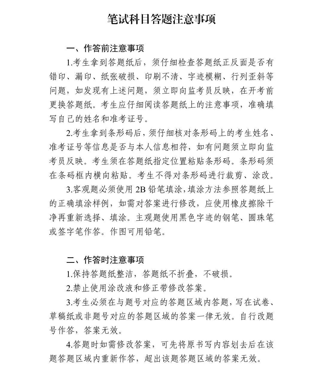
1.带齐两证赴考。考生参加语文、数学、外语笔试,须凭纸质版《笔试科目准考证》与本人有效证件原件进入考点;考生参加外语听说测试,须凭纸质版《外语听说测试准考证》与本人有效证件原件进入考点。请仔细阅读准考证上的说明和要求,妥善保管好准考证,考前和考中均不得在准考证正反面做任何标记。
(有效证件含:居民身份证,有照片的社保卡、驾驶证、护照、军人证)
2.早出门勿迟到。请考生和家长提前熟悉考点所在位置及赴考路线。在考试当天还要关注天气和交通情况,合理安排出行时间及路线,避免迟到。
笔试科目:建议提前60分钟到达考点,按照考点安排有序接受安检及身份验证。开考15分钟后禁止进入考点(即语文9:15、数学14:15、外语笔试9:15)。可提前交卷离场时间为:语文11:00后、数学15:30后、外语笔试10:30后。
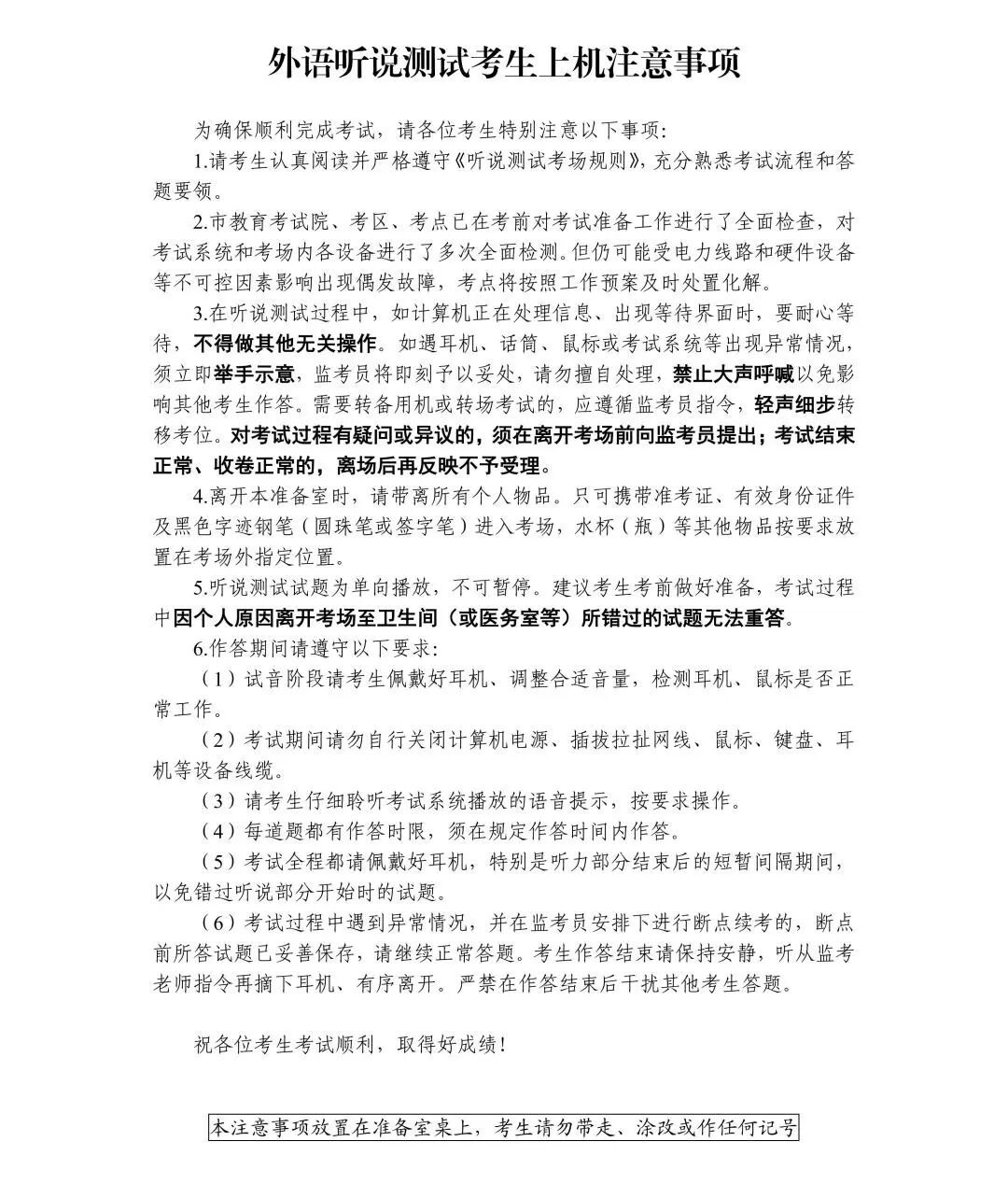
外语听说测试:建议提前45分钟到达考点,在考生本人《外语听说测试准考证》所在场次报到截止时间前进入考点候考。未能在报到截止时间前进入考点的视为缺考。
特别注意:①部分考生的外语听说测试考点与笔试考点不同;②部分考点设有多个校区(或分校);请考生看清准考证上的考点地址,避免赴考时走错位置。
3.健康参加考试。请考生注意自我防护,避免生病、受伤。如有水痘、肺结核等传染病或考前突发临时情况,主动向所在学校报告(社会考生向区招考机构报告),并按照各区、考点统一安排参加考试。
二
严格遵守考试规则
1.配合安全检查。本次考试将继续使用“智能安检门+人工检测”进行考点入场安检。进入考点时,考生须服从安排、有序入场,接受考点工作人员的安全检查,因个人原因导致入场延误由本人负责。为方便快速通过安全检查,建议使用透明文具袋携带符合规定的考试用品等文具,尽量不要穿着或携带有金属配件的内外衣或物品。建议书包不带进考点。
经申请并获批准的残疾考生所携带的助听器、人工耳蜗、拐杖、轮椅等可正常通过安检。
严禁携带各类通讯工具和作弊器材进入考点,如手机、智能手表、智能手环、智能眼镜、蓝牙耳机、翻译笔等。建议将手机放于家中或交由送考教师、送考家长保管。
有数字显示屏的手表、电子计时器、录放设备、涂改液(修正带)、不透明或带有标签的水杯(瓶)等用品禁止带入考场。仅数学科目可携带无电子存储功能的计算器。笔试考试期间,考生所携带的透明且无标签水杯(瓶)应统一放置在桌腿旁。听说测试期间,考生可携带透明且无标签水杯(瓶)进入准备室,考前根据监考指令放在机房外指定位置。考生所戴的手表如有闹钟功能的,应在考前关闭。
进入考场时,考生须配合监考员再次进行安全检查、验证准考证和有效证件,并在《考生不携带违规物品进入考场承诺书》上签名。进入考场后,应按准考证号对号入座,将有效证件放在课桌左上角,以便监考员核验。开考前,考生须核对桌贴和准考证信息是否一致。核对后将准考证收入口袋(无口袋的放入课桌抽屉),整场考试期间准考证不得取出。
2.遵守考试指令。开考信号发出后,考生方可开始答题;考试结束信号发出后,应当立即停笔并停止答题,将手放置在桌位下方,安坐原位等待收卷。考试结束信号发出后继续答题的,将按照考试违规进行处理。考试结束,考生应听从考点指挥,带好随身物品,有序快速离场。
3.诚信参加考试。考试期间,教育、公安、网信、无线电管理等部门将对考场内及周边环境进行整治,对涉嫌利用通讯工具作弊人员进行严肃查处,对涉嫌犯罪的追究刑事责任。考生须认真阅读并自觉遵守笔试科目和外语听说测试《考场规则》,诚信考试。作弊和违规行为将按《中华人民共和国刑法》《中华人民共和国教育法》《国家教育考试违规处理办法》《最高人民法院 最高人民检察院关于办理组织考试作弊等刑事案件适用法律若干问题的解释》严肃处理。被认定为考试作弊的,除本次各科考试成绩无效外,2026年报考的高考各阶段、各科成绩均无效。
请考生密切关注上海市教育考试院“上海招考热线”网站(www.shmeea.edu.cn)和就读学校、区招考机构发布的相关信息。感谢考生与家长们的理解和支持。祝各位考生考出好成绩!








来源:上海教育
详情点击“阅读原文”了解