来源:上海科技
根据《上海市科学技术奖励规定》(沪府令8号),通过市科学技术奖评审委员会评审,市科学技术奖励委员会审定,经上海市人民政府批准,2023年度上海市科学技术奖授奖214项(人)。教卫系统获得佳绩,复旦大学修发贤,华东理工大学曲大辉,同济大学汤奇荣,上海市第一人民医院林浩东,上海大学李辉,复旦大学附属眼耳鼻喉科医院舒易来等6人获青年科技杰出贡献奖,另有教卫系统相关单位作为第一完成单位获奖127项(人),一起来看名单↓
2023年度上海市科学技术奖励
教卫系统获奖名单
(点击可查看大图)
青年科技杰出贡献奖

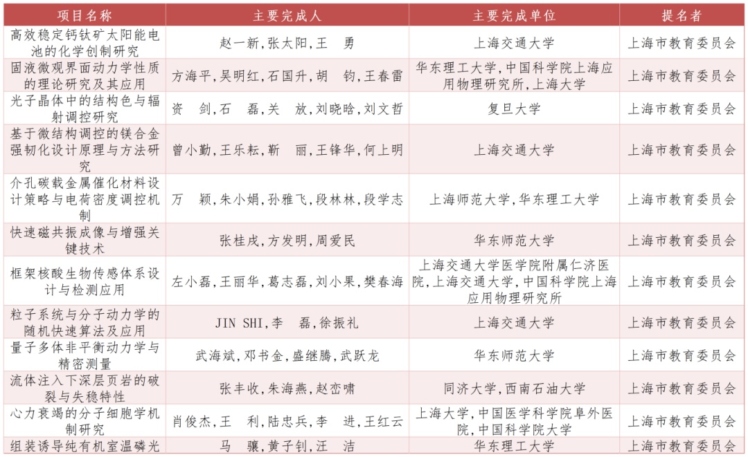
自然科学奖
一等奖

二等奖

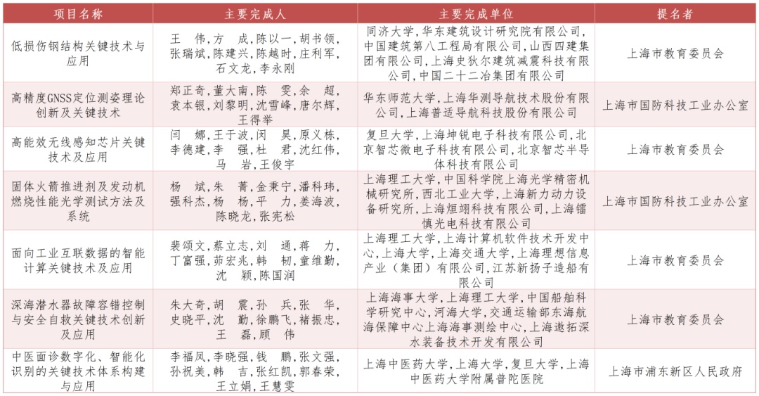
技术发明奖
一等奖

二等奖

科技进步奖
一等奖

二等奖

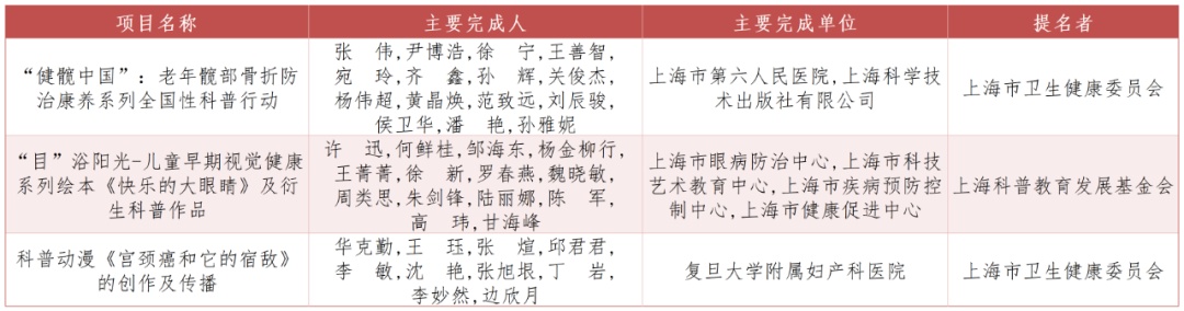
科学技术普及奖
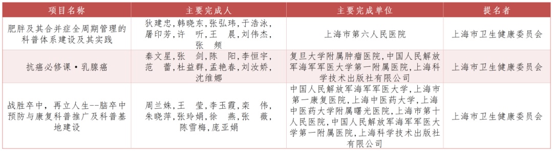
一等奖

二等奖

国际科技合作奖

编辑:季昕
“在看”和“点赞”点这里哦