2024年您考证了吗?
如果取得了职业资格证书
这笔钱可以省了
在取得相关证书的当年
通过个人所得税APP
填报享受继续教育专项附加扣除
按照3600元的标准
享受税前定额扣除优惠
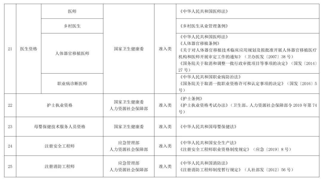
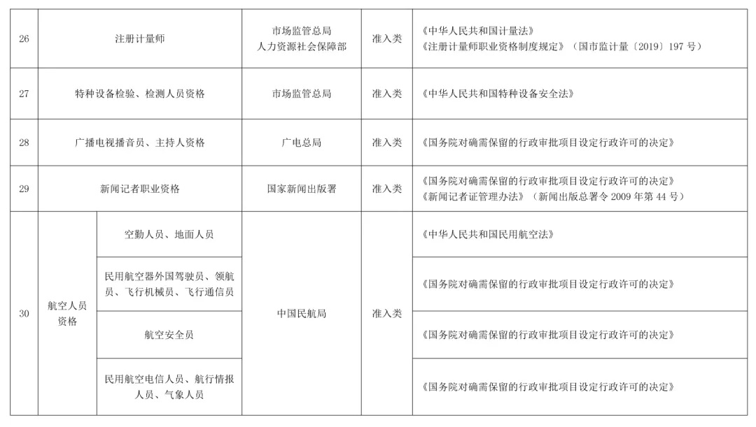
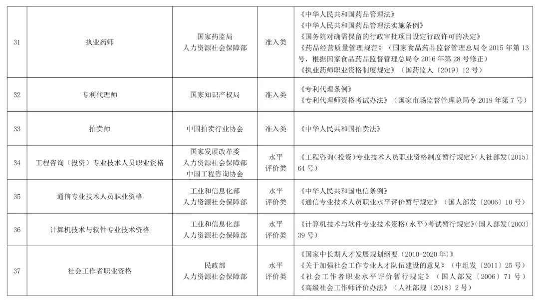
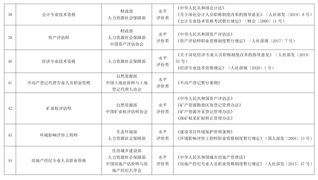
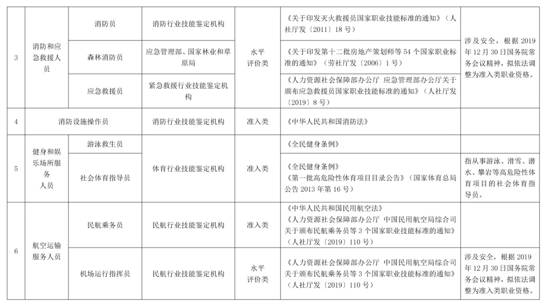
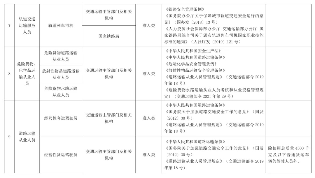
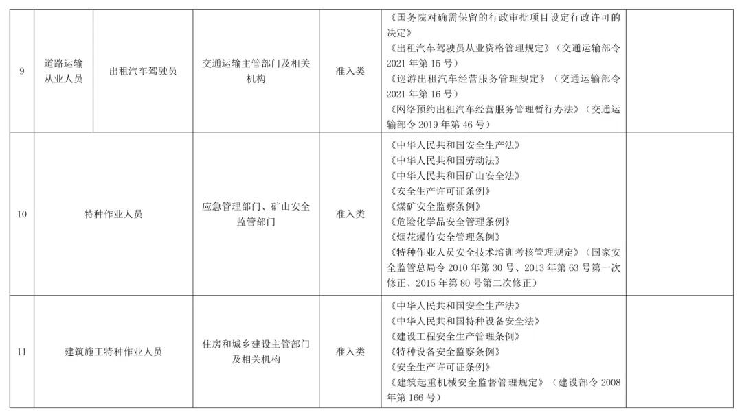
职业资格证书种类多、数量多
哪些能享受呢?
在填报继续教育专项附加扣除时
系统会提示
“不在《国家职业资格目录》内的
不属于可扣除的职业资格继续教育”

《国家职业资格目录》
由人社部发布
目前最新版本是2021年版
共计72项职业资格
其中专业技术人员职业资格59项
技能人员职业资格13项
向上滑动查看所有内容

















怎样才能获得职业资格证书?
@心动的小伙伴
快收藏↓↓
取得专业技术人员职业资格
可以作为持证人专业水平和能力的证明
此外
准入类职业资格
还是在相关领域
依法进行注册执业的重要依据
证书长这样↓↓


准入类专业技术人员职业资格证书



技能人员职业资格证书(不含特种作业操作证等),从左到右依次为五级/初级工职业资格证书、四级/中级工职业资格证书、三级/高级工职业资格证书、二级/技师职业资格证书和一级/高级技师职业资格证书,封面颜色不同。



以高级技师为例
来源:人民网
编辑:陆海华
责编:李琳、陆海华
