2024年6月27日,复旦大学附属华山医院麻醉科王英伟教授团队与北京大学IDG麦戈文脑科学研究所、心理与认知科学学院、北大-清华生命科学联合中心王征实验室、河南省人民医院王梅云教授团队合作完成的最新研究成果“State-specific Regulation of Electrical Stimulation in the Intralaminar Thalamus of Macaque Monkeys: Network and Transcriptional Insights into Arousal” (《猕猴丘脑板内核电刺激的状态特异性调节:觉醒的网络和转录见解》),在线发表于国际著名综合类期刊Advanced Science(《先进科学》,IF=14.3)。

关于意识的起源、消失和复苏一直是神经科学、麻醉学以及哲学领域的专家都很关心和困惑的问题。全麻前后可以让我们观察意识的存在、消失和恢复。尽管全麻的发现已有180年的历史,但是,“麻醉后患者是如何产生觉醒的?”——这个问题仍然是未解之谜。近年来,随着功能磁共振成像技术(fMRI)和转录组学的发展和结合,为研究以神经网络为基础的大脑功能开辟了全新的途径。研究团队从网络层面入手,以麻醉猕猴为模型,探究觉醒相关的神经网络的功能表型和遗传基础。
丘脑与大脑皮质间的长程通讯,尤其是与丘脑板内核(intralaminar nuclei of thalamus, ILN)相关的通讯被认为与觉醒(arousal)、意识紧密相关,例如Schiff等人通过电刺激ILN成功唤醒一位昏迷6年之久的植物人(Nature, 2007)。然而,整合神经调控与神经影像技术来鉴定丘脑板内核与大脑皮质各个区域之间的连接网络十分具有挑战,迄今为止对其背后的分子细胞机制也知之甚少。这项开创性的综合研究融合神经影像、神经调控、RNA测序技术,同时从基因表达、信号通路、功能网络多个尺度揭示了深部电刺激ILN(丘脑板内核)诱发麻醉猕猴快速觉醒的脑网络及人类物种保守的分子、细胞机制(图1展示了整个课题设计的逻辑思路和实验流程)。

图1. 以脑功能影像网络为基础的
转录组学跨物种比较实验方案
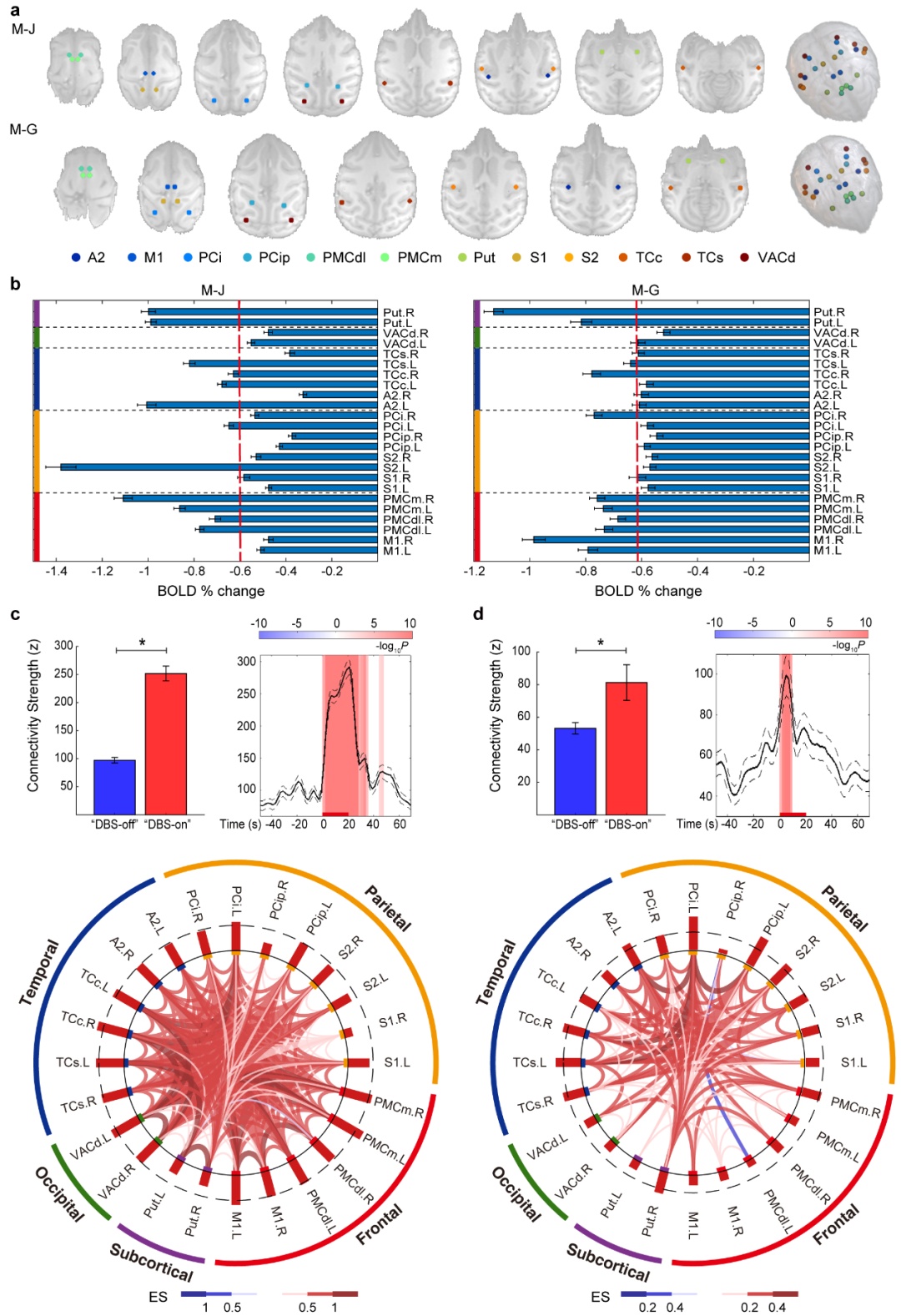
研究团队首先结合同步EEG-fMRI技术和大脑深部电刺激技术(deep brain stimulation,DBS)发现电刺激ILN能够将猕猴从处于丙泊酚诱导的慢波振荡(slow-wave oscillations)状态中唤醒(表现为眼睛睁开、嘴巴蠕动以及明显的心跳加快,图2),但实施同样幅值频率的电刺激不能唤醒处于丙泊酚诱导等电位线(isoelectric lines)状态的猕猴。

图2. 电刺激ILN可促使
处于丙泊酚诱导慢波振荡状态下的
猕猴快速觉醒
深入分析同步记录的功能磁共振成像信号,发现电刺激ILN诱发了额-顶-颞-枕叶以及壳核等多个区域的功能磁共振信号响应(图3),同时,这些区域之间的功能连通性表现为刺激期锁定的特异性增强(图4)。这些脑区主要参与多模态感觉信息处理、感觉运动信息整合,由此形成了ILN驱动的觉醒网络。

图3. 电刺激ILN选择性地调节
一组特定的大脑区域

图4. ILN驱动的觉醒网络的功能连通性
在电刺激期间显著增强
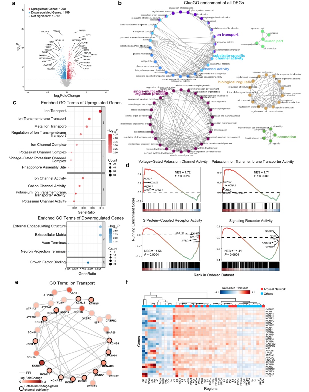
面对ILN刺激选择性激活的、分布在全脑不同区域形成的网络,研究人员非常好奇:为什么唯独是这些脑区产生响应?他们之间的通路有什么特异性的生物学机制吗?于是,研究团队创新性地提出功能网络偏好(network-biased)的转录组学分析,探究这个ILN驱动的觉醒网络与大脑其它地方的基因表达到底有什么不同。基于研究团队之前发表的猕猴全脑转录组图谱(Nat Commun, 2023)以及猴脑单细胞和皮层分层RNA测序数据,检查了特定于网络、层和细胞类型的基因表达谱。结果如图5所示,确定了 2,489 个优先表达于该觉醒网络的基因,这些差异基因,尤其是上调基因在电压门控钾通道(Kv通道)、兴奋性神经元、表达小清蛋白的抑制性神经元(PVALB+)和少突胶质细胞中显著富集(图5-6)。

图5. ILN驱动的觉醒网络偏好的
差异基因在Kv 通道显著富集

图6. ILN驱动的觉醒网络偏好的
差异基因细胞类型富集结果
觉醒被认为是哺乳类物种间高度进化保守的功能之一。因此,研究团队将在猕猴上鉴别的觉醒网络映射到人类大脑上,同时结合Allen人脑转录组图谱数据进行跨物种比较。结果(图7)发现在猕猴和人类大脑觉醒网络中同时存在242个上调同源基因(占比30.87%)和110个下调同源基因(占比30.90%),且表达水平(log2FoldChange)显著相关(p<2.2×10-16)。这些同源基因在人脑中也是高度富集在Kv通道,兴奋性神经元和PVALB+抑制性中间神经元上。这些结果不仅显示了觉醒网络在灵长类间高度进化保守的分子和细胞架构,更是创新性地发展了高通量方法筛选基因、分子、细胞组成等信息来解析觉醒网络特征。

图7. ILN驱动觉醒网络的
基因表达和细胞富集特征跨物种比较
值得强调的是,本项研究整合了神经影像和神经调控技术鉴别与觉醒相关的功能网络,同时融入了多尺度转录组学分析,深入挖掘了神经网络底层的基因表达和细胞构筑特征,发现了Kv通道在 ILN 驱动觉醒网络中兴奋性神经元细胞和 PVALB+ 细胞中的关键作用。除了应用于麻醉场景,这项研究还为探索细胞和分子机制如何支撑人类大脑各种高级功能(如注意力、记忆、决策等)开辟了全新的研究思路。
复旦大学附属华山医院麻醉科王英伟教授、北京大学IDG麦戈文脑科学研究所、心理与认知科学学院、北大-清华生命科学联合中心王征研究员以及河南省人民医院王梅云教授为该研究的共同通讯作者。复旦大学附属华山医院麻醉科张钊博士和北大-清华生命科学联合中心博士生黄翊淳为该文共同第一作者。上海交通大学自然科学研究院陈潇宇博士,首都医科大学天坛医院神经外科杨艺主任医师,中国科学院昆明动物所吕龙宝正高级工程师、王建红副研究员等共同参与完成此项目。本课题得到了科技部科技创新2030-“脑科学与类脑研究”,国家自然科学基金委,广东省及北大-清华生命科学联合中心的资助。
原文链接:
Z. Zhang, Y. Huang, X. Chen, J. Li, Y. Yang, L. Lv, J. Wang, M. Wang, Y. Wang, Z. Wang, State-specific Regulation of Electrical Stimulation in the Intralaminar Thalamus of Macaque Monkeys: Network and Transcriptional Insights into Arousal. Adv. Sci. 2024, 2402718. https://doi.org/10.1002/advs.202402718
参考文献:
1. Schiff ND et al., Behavioural improvements with thalamic stimulation after severe traumatic brain injury, 2007, Nature.
2. Bo TT et al., Brain-wide and cell-specific transcriptomic insights into MRI-derived cortical morphology in macaque monkeys, 2023, Nature Communications.
文丨麻醉科 张 钊
审核丨麻醉科 王英伟
喜欢就奖励一个“”和“在看”呗