我的位置: 上观号 > 上海商务 > 文章详情

通知|“十五五”规划前期研究和2024年度商务专项调研公开招标结果出炉!

转自:上海商务 2024-06-25 20:24:57

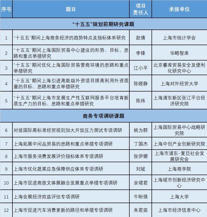
上海市商务委员会“十五五”规划前期研究和2024年度商务专项调研自公开招标以来,得到了社会各界的广泛关注和热情参与。根据《上海市政府购买服务管理办法》和《上海市商务委员会商务专项调研管理办法》,经专家评审,确定12个课题组中标。具体结果公布如下:

特此通知。

点击“阅读原文”,查看原文

转载请注明“来源:上海商务”

撰稿:综合处

编辑:张瀚森