我的位置: 上观号 > 浦东观察 > 文章详情

东方枢纽及周边地区专项规划草案正在公示

转自:浦东观察 2024-04-16 16:35:29


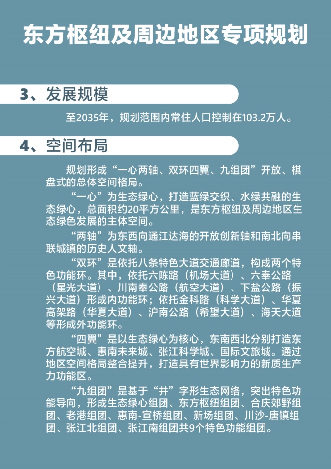
市规划资源局介绍,《东方枢纽及周边地区专项规划》目前已形成规划草案。为使公众充分了解规划草案内容,广泛征求公众意见,现将草案公示。规划范围北至川杨河、西至沪芦高速、南至大治河、东至海岸线,总面积约510平方公里。公示日期:2024年4月15日-2024年5月14日。详见↓