“老师,我们能进厨房一起来剥毛豆吗?”
“我们不能把毛豆搬到外面,而且这需要健康证哦!”
这是一段发生在上海市静安区安庆路幼儿园孩子和食堂工作人员之间的对话。

在这所幼儿园里,孩子们商量着一起“合伙翻墙”、计划着清理泳池……虽然,最后有些计划都以失败告终,但每个人都是这个“小社区”里的小公民,拥有着决策权。
园长温剑青说:“我们幼儿园的孩子很自由,他们能感受到自己的独立和独特。”
这也与2022年教育部印发的《幼儿园保育教育质量评估指南》(以下简称《评估指南》)“师幼互动”版块中提到的“支持幼儿自主选择游戏材料、同伴和玩法,支持幼儿参与一日生活中与自己有关的决策”这一关键指标不谋而合。
4月9日,“优化师幼互动,聚力质量提升”幼儿园高质量发展时间探索研讨会在上海安生学校举行。

华东师范大学教育学部主任、终身教授,上海智能教育研究院名誉院长袁振国做开幕致辞

安生教育集团总裁张莉做开幕致辞
设计课程的也可以是孩子……
“自主选择、自信、从容、决策……”这些是上海市静安区安庆路幼儿园园长温剑青从《评估指南》中提取出的关键词。
她介绍说,幼儿园除了给予孩子们很大的自由,也支持并引导幼儿去创生课程,参与与自己有关的决策。
有一天,大班孩子发现小班孩子在围栏的另一边玩耍,其中一个小朋友说:“我们翻过去和他们一块儿吧!”他的提议随即受到了其他孩子的认可。

于是,一场“翻越”开启了,他们想办法用垫子、轮胎等道具搭建了一个可爬行的坡,齐心协力完成了这项自己制定的任务。
温剑青分享了幼儿园中的鲜活小故事,呼吁广大幼儿园教师,不要急于为幼儿去设计各种活动,在这之前不妨听一听孩子们的建议和计划。
每次活动后,安庆路幼儿园的老师也会召集参与的孩子开一场简单的“讨论会”,对自己的活动情况进行回顾和反思,教师则对孩子的表现进行观察和评价。

华东师范大学教育学部副教授李琳表示,在《评估指南》背景下,对儿童学习与发展的真实性评价可以通过很多方面进行探索,比如观察儿童在不同情境下的行为表现、记录儿童在游戏和活动中的表现等。
她指出,真实性评价注重的是在“真实”的幼儿园一日生活情境中,通过观察及时发现幼儿的“真实需要”,了解幼儿的“真实水平”。
华东师范大学教育学部党委常务副书记、学前教育系教授、博士生导师黄瑾在主旨报告中提到,《评估指南》重点强调了师幼互动的重要性与迫切性。
什么才是高质量的师幼互动呢?
黄瑾提出,师幼互动是指发生在托幼机构中,不同活动情境下,教师与儿童间的各种形式、各种性质、各种维度的相互作用和影响,具有活动情境的开放性、内容指向的多样性、表现形态的复杂性和质量评价的专业性等特点。
她认为,教师要以观察为基础,以优化互动为取向,积极参与到“教”和“学”动态过程的思考之中,和儿童一起学习,发现儿童、理解儿童、支持儿童。
让老师“卷起来”
师幼互动难道只是老师和幼儿之间的互动对话?当幼儿主体性充分发挥的时候,为什么还要关注师幼互动?
上海市宝山区青苹果幼儿园的老师们就曾产生过这样的困惑。带着这些疑惑,他们在园长黄豪芳的带领下“卷起来”了。
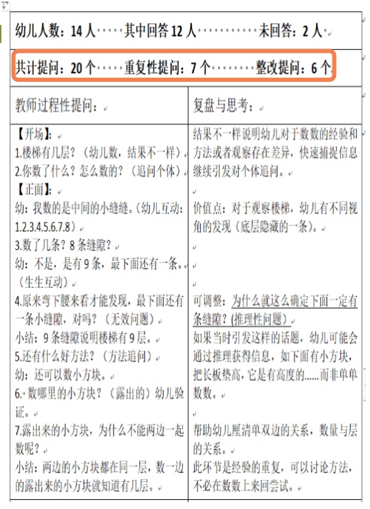
在一次“数楼梯”的活动中,老师们在回看中发现在这过程中自己向孩子提问了20多次,重复性提问7次。他们在研讨中发现普遍存在不该问的时候着急问、该追问的时候没有问等现象。


黄豪芳说,在每次活动过后,老师都会进行复盘,并进行线下研讨。幼儿园也为老师们搭建了脚手架,放手让老师们自主研究。
南京慧思幼儿园园长、高级教师陈学群分享了南京慧思幼儿园在“馨成长系统”的辅助下,实现了保教质量的有效提升。
上海市也为幼儿园的发展搭建了平台。
上海市教委托幼工作处副处长瞿佳杰提到,上海非常注重下沉式指导。
上海组建了一支由上海市各大高校学前教育专业教授、特级园长和特级教师组成的市级指导员队伍,聚焦幼儿园发展和保教质量提升上的困惑,通过定期进行交流来探索解决路径,实现幼儿园之间的共同成长。
同时,瞿佳杰也提出要发挥集团园内的优质资源共享,促进优秀教师和保育人员的柔性流动,帮助薄弱园和新建园快速发展。
“看懂孩子”是幼儿教师的专业技能
中国教育学会副会长、上海市教育学会副会长徐淀芳在点评中提到,幼儿园高质量发展需要通过师幼互动、增加过程评价以及用好信息化工具实现。
上海市托幼协会会长、上海市教育学会幼儿教育专业委员会副主任颜慧芬对本次研讨会做了总结。
她说:“此次大会以‘优化师幼互动’为切入点,聚焦了‘幼儿园好坏怎么评;师幼互动如何优化;工作中要有所为,有所不为;学前教育队伍需要提高素养,与幼儿共生共长。’等话题。高质量的师幼互动和高质量的幼儿园教育能够有效促进幼儿健康成长和可持续发展,在信息技术赋能教育的当下,教育依旧要回归本真。”
颜慧芬提出,老师要有专业素养,技能要强,这里的技能就包括看懂儿童、呵护儿童和支持儿童。在与儿童的一日相处中,发现儿童的能力和兴趣所在。
此外,幼儿教师要心中有爱,有爱心、耐心和恒心,在“三心”的支撑下让儿童健康、快乐地成长。
会上,华东师范大学教育学部学前教育系主任、副教授左志宏介绍了幼儿园高质量发展实践研究项目。与此同时,华东师范大学学前教育学系发布了“幼儿园高质量发展实践研究项目”。
上海市教育科学研究院普通教育研究所党支部书记、副所长、研究员黄娟娟对高质量进程中幼儿健康发展情况进行了解读。
本次活动由华东师范大学教育学部、上海市教育学会及上海市托幼协会主办,上海安生教育科学研究院承办。
照片由主办方提供
关注“第一教育”
分享至朋友圈惊喜更多!
___________________________