根据《中华人民共和国义务教育法》《中共上海市委 上海市人民政府关于贯彻<中共中央 国务院关于深化教育教学改革全面提高义务教育质量的意见>的实施意见》(沪委发〔2020〕3号)、《上海市实施〈中华人民共和国义务教育法〉办法》《上海市未成年人保护条例》《上海市政府信息公开规定》和《上海市教育委员会关于2024年本市义务教育阶段学校招生入学工作的实施意见》(沪教委基〔2024〕10号)等政策法规和文件精神,为促进依法办学、规范义务教育阶段学校招生入学工作,现就2024年本区义务教育阶段学校招生入学工作提出以下实施方案:
一、指导思想和原则
(一)坚持以国家和上海市的有关政策法规为依据,以促进义务教育优质均衡发展、办好每一所学校为目标,以规范学校招生行为、切实维护适龄儿童的合法入学权益为原则,依法实施义务教育阶段学校招生入学工作。
(二)在区委、区政府的领导下,根据“十四五”期间区域教育布局调整、常住人口的变化,结合义务教育优质均衡发展区创建、公建配套学校建设、紧密型教育集团建设等要求,对本区义务教育事业发展做出整体规划。根据本实施方案和区域内常住人口分布情况,按照免试就近入学原则和本区实际情况制定招生计划和相关政策,确保符合条件的适龄儿童接受义务教育。
(三)应用“一网通办”网站(zwdt.sh.gov.cn)义务教育入学专栏或“上海市义务教育入学报名系统”(shrxbm.edu.sh.gov.cn),提供登记、验证等线上服务和招生入学咨询服务,为家长办理子女入学手续提供便利。
(四)坚持公开、公平、公正的原则,及时向社会公布义务教育阶段学校招生入学工作的相关信息,加强区教育局、中小学校与家庭、社会之间的沟通交流。通过“上海市杨浦区人民政府网站-教育局专栏-杨浦招生与考试栏目”和学校网站、“校园开放日”、在社区张贴招生告示等形式,向辖区内适龄儿童家长告知招生政策、招生细则及所需提供的证件,推广应用“一网通办”电子证照。按时向幼儿园升入小学的适龄儿童家长发放《上海市小学入学信息登记表》,向小学升入初中的学生家长发放“入学告知书”,作为入学的凭证。
(五)根据“上海市义务教育入学报名系统”提供的本区域入学适龄儿童数据,均衡配置教育资源,合理确定义务教育阶段学校班级规模,安排适龄儿童入学。深入推进小班化教育的实践研究,小学班额不超过40人、初中班额不超过45人。
(六)区域内义务教育阶段学校应按照区教育局确定的就近入学招生范围和招生计划安排适龄儿童入学,积极为同一家庭多孩同校就读创造条件。加强义务教育阶段招生入学工作规范管理,全面落实义务教育阳光招生专项行动(2024)的各项要求,严禁义务教育阶段学校在招生计划之外自行招收学生,严禁擅自跨区域招生。实施均衡分班,严禁义务教育阶段学校举办或变相举办各类重点班、快慢班等;严禁以各类考试、竞赛、培训成绩或证书等作为招生依据或参考,严禁以任何形式选拔学生。对烈士子女、符合条件的现役军人子女、公安英模和因公牺牲伤残警察子女及其他各类符合条件的优待对象,经条件审定后妥善安排入学。义务教育阶段学校应安排具有接受普通教育能力的适龄残疾儿童随班就读。
二、主要内容
(一)小学阶段招生
1.入学信息登记。适龄儿童家长可凭“一网通办”或“随申办”实名账号登录“上海市义务教育入学报名系统”,查询入学信息,进行在线报名。
2024年小学阶段招生入学对象为:2017年9月1日至2018年8月31日出生,年满6周岁的儿童;确因身体状况等特殊原因不能当年度入学的,可向区教育局申请推迟一年入学。上一年度因身体状况等特殊原因未入学的,可向区教育局提出入学申请。
4月15日至4月28日,在园适龄儿童家长通过幼儿园登记儿童入学信息,未入园适龄儿童家长可在区指定登记点(长岭路50号,小学、初中招生办公室)登记儿童入学信息,获取《上海市小学入学信息登记表》和“入学报名告知书”,作为入学报名的重要依据。智力中、重度残疾,听力残疾和视力残疾等适龄儿童,需进入特殊教育学校就读的,请查看《2024年杨浦区幼升小特教招生办法》。
2.公民办小学入学报名。符合入学条件的适龄儿童家长,须在“一网通办”网站义务教育入学专栏或“上海市义务教育入学报名系统”进行入学报名,选择“公办小学报名”或“民办小学报名”,其中,公办小学报名时间为5月8日至5月12日,民办小学报名时间为5月8日至5月10日。
3.统筹居住地入学。继续做好本市户籍“人户分离”适龄儿童居住地登记入学工作。具有本市户籍的适龄儿童,户籍在外区、居住在本区,或者户籍在本区、居住地与户籍地不在同一街道的,确有困难不能在户籍地入学的,凭《本市户籍人户分离人员居住登记(回执)》(或《本市户籍人户分离人员居住登记凭证》),申请居住地登记入学(截止日为4月28日)。区教育局根据2024年杨浦区本市户籍“人户分离”适龄儿童入学实施细则,按照“户籍地与居住地一致优先”原则,先安排户籍地与实际居住地一致的适龄儿童就近入学,再在区域内统筹安排“人户分离”适龄儿童入学。
本市户籍的集体户口适龄儿童参照居住地登记入学办法就读。本市户籍居住廉租房的适龄儿童可凭户口簿及相关居住证明在廉租房所在地登记入学,由区教育局安排就近入学。
4.来沪人员随迁子女入学。根据《上海市人民政府办公厅转发市教委等四部门关于来沪人员随迁子女就读本市各级各类学校实施意见的通知》(沪府办规〔2018〕5号)等要求,2024年来沪人员适龄随迁子女需在本市接受义务教育的,适龄儿童须持有效期内《上海市居住证》或《居住登记凭证》,父母一方须持有效期内《上海市居住证》,且一年内(2023年7月1日至2024年6月30 日)参加本市职工社会保险满6个月(不含补缴)或连续3年(从首次登记日起至2024年6月30日)在街道社区事务受理服务中心办妥灵活就业登记。
5.公办小学验证。5月18日至5月21日,开展本区公办小学第一批验证。公办小学和区指定的报名验证点主要通过集中调取“一网通办”有关信息,对已完成公办小学报名的适龄儿童以及家长的证件进行核对。“随申办”或“一网通办”网站中的电子证照与纸质证件可同等效力使用。
本市户籍的儿童,家长须提供户口簿、《上海市小学入学信息登记表》,在居住地登记就读的还须提供《本市户籍人户分离人员居住登记(回执)》(或《本市户籍人户分离人员居住登记凭证》)或廉租房相关材料等。
非本市户籍的儿童,家长须提供户口簿、《上海市小学入学信息登记表》、父母一方有效的《上海市居住证》、参加本市职工社会保险证明或《就业失业登记证》,以及适龄儿童本人的合法居住证件。
区教育局要对登记就读一年级的来沪人员随迁子女及其父母的有关证件和有效期限进行核对,通过信息系统对来沪人员随迁子女父母参加本市职工社会保险、灵活就业登记证明进行信息比对。
5月22日起,对已验证通过的适龄儿童,陆续发送公办小学入学告知信息。未被民办小学录取的,参加公办小学第二批验证,时间为5月25日至5月26日。
6.入学分配。本区继续实行“一个户籍地址,五年内只享有一次同校对口入学机会”(同一居住户二孩除外)。如地段内适龄儿童数大于招生计划数的学校,可根据适龄儿童全家户口入户情况、入户年限等人户信息制定招生方案,并在学校网站公示。本市户籍适龄儿童属于三代直系亲属以外的挂靠户口,由区教育局在区域内统筹安排入学。
区教育局结合本区实际,对符合入学条件的来沪人员适龄随迁子女,按照“集中登记、相对就近、统筹安排”原则,统筹进入到公办学校接受义务教育。

(二)初中阶段招生
1.小学毕业信息核对。4月15日至4月26日,各校有序组织本市户籍和符合条件的非本市户籍小学五年级学生家长对“上海市义务教育入学报名系统”中的户籍地址、居住地址等入学相关信息进行核对,并填写监护人手机号码(作为接收初中入学信息的联系方式),如发现有关信息与实际情况不符的,家长应及时凭有效证件通过学生就读小学进行更正。同时,组织民办一贯制学校征求本校学生直升意愿。4月26日为本市小学五年级学生初中入学相关信息核对、更正截止日。
2.回户籍(居住)地就读。跨区就读的本市户籍小学五年级学生,毕业后可在学籍所在区就读初中,也可根据实际情况申请回户籍(居住)地就读初中。确需跨区回户籍(居住)地入学的学生,应向所就读小学提出申请,由学校告知核对证件、网上申请、统筹安排等事项,家长在网上填报《本市户籍学生回户籍(居住)地就读申请表》,经核对符合条件的,由户籍(居住)地区教育行政部门统筹安排进入公办初中学校就读。本区跨街道就读的本市户籍小学五年级学生,毕业后可跟随就读小学对口升入初中,需回户籍(居住)地就读初中的,应向所就读小学提出申请,由就读小学核对证件、统计汇总并报区教育局,符合条件的,由区教育局统筹安排进入公办初中学校就读。办理申请回户籍(居住)地就读手续的截止日为4月26日。
3.初中入学方式。本区公办初中采取小学对口方式安排学生入学。按照小学毕业生“免试划块、相对就近、动态轮换、对口直升”的原则具体操作。
4.来沪人员随迁子女入学。来沪人员随迁子女小学毕业学生统筹安排至公办初中就读。初中学校应告知学生及家长完成义务教育后报考本市高中阶段学校的相关规定和政策。
5.来沪就读六年级。在外省(自治区、直辖市)就读五年级的本市户籍学生、符合条件的非本市户籍学生,如需在本区就读六年级,须向区小学、初中招生办公室(长岭路50号)提供相关证件,办理入学信息登记手续(相关流程请查看《2024年外省市小学五年级学生到杨浦区就读六年级信息登记办法》),由区教育局统筹安排入学。

(三)民办学校招生
1.公布招生简章。加强对民办学校招生工作指导与管理,根据区域和学校的实际情况核准招生计划和招生范围,并将各民办学校的招生计划报市教委备案,相关信息在“上海市义务教育入学报名系统”以及“上海市杨浦区人民政府网站-教育局专栏-杨浦招生与考试栏目”公布。严禁民办中小学计划外招生,严禁擅自以“国际部”“国际课程班”“境外班”等涉外名义招生。义务教育阶段民办学校不引进境外课程,不使用境外教材。
民办学校应在本区核定的招生计划与范围内招生。经区教育局审定,有寄宿条件的民办学校可适当扩大招生范围,民办学校可按走读、住宿等分类设置招生计划,民办一贯制学校一般应设置本校免试直升计划和校外招生计划。民办学校按政策规定,承接联合办学单位以及符合其他相关条件的生源,可在学校招生计划中分设。民办学校按招生计划实施分类报名,报名人数超过招生计划数时由区教育局实施电脑随机录取。
民办学校招生简章及公告,须向区教育局备案,同时通过学校网站或微信公众号向社会公布。民办学校的招生简章公开内容应包括学校办学情况、办学特色、招生计划、收费情况、“三个承诺”(不提前组织学生报名或变相报名,不举行任何测试、测评、学科练习、面试或面谈,招生录取不与任何培训机构挂钩)等。
2.实施网上报名。民办学校实行网上报名和招生录取工作。5月8日至5月10日,报名就读民办小学的适龄儿童须在“一网通办”网站义务教育入学专栏或“上海市义务教育入学报名系统”填报志愿,每个适龄儿童填报1所民办小学参加电脑随机录取,并可填报1个民办小学调剂志愿。5月13日至5月15日,报名就读民办初中的学生须在“一网通办”网站义务教育入学专栏或“上海市义务教育入学报名系统”填报志愿,每个学生填报1所民办初中参加电脑随机录取,并可填报1个民办初中调剂志愿。一旦完成报名,将不得再次报名或修改报名信息、放弃报名志愿。
3.规范录取程序。如报名人数小于或等于招生计划数的,全部录取;如报名人数超过招生计划数的,由区教育局组织实施电脑随机录取。5月7日,开展民办一贯制学校直升录取工作。5月20日至5月21日,对报名人数超过招生计划数的民办学校实施电脑随机录取。电脑随机录取使用全市统一软件,实施全程录像。本区在电脑随机录取过程中引入公证机构参与,向市、区两级教育行政、督导、纪检监察部门以及学校家委会代表等公开,自觉接受社会监督。电脑随机录取结果由区教育局负责公布,导入“上海市义务教育入学报名系统”。区教育局于5月22日组织验证。5月23日安排调剂志愿录取。
4.发放入学告知。5月22日起,将通过短信、“上海市义务教育入学报名系统”等渠道陆续告知相关入学信息。民办学校完成招生工作后,将录取名单上报区教育局。学生按学校通知办理入学手续。
实施公民办学校同步招生。未被民办小学录取的,根据第一批公办小学验证和已分配入学的实际情况,以“人户一致优先、同类排序靠后”为原则,由区教育局按照2024年区、校招生政策和细则安排入学。未被民办初中录取的,根据公办初中已分配入学的实际情况,以“对口生源优先、同类排序靠后”为原则,由区教育局按照2024年区、校招生政策安排入学。小学毕业生如已填报《本市户籍学生回户籍(居住)地就读申请表》,按照填表时所选择的户籍(居住)地,由相关区教育行政部门统筹安排进入公办初中就读。
三、具体工作要求
(一)公开招生信息
区教育局和学校分别通过“上海市杨浦区人民政府网站-教育局专栏-杨浦招生与考试栏目”、学校网站或微信公众号,以及其他形式主动向社会公开义务教育阶段学校招生入学工作信息。
区教育局向社会公布如下信息:
1.杨浦区教育局关于2024年本区义务教育阶段学校招生入学工作的实施方案。
2.杨浦区义务教育阶段公办小学招生划片范围、小学对口公办初中方案、杨浦区本市户籍“人户分离”适龄儿童入学实施细则等信息。
3.杨浦区各类学校的办学规模与设施等基本情况,包括:在校学生人数、学校占地面积、校舍建筑面积、运动场地面积、教学设施设备等。寄宿制学校须公布其寄宿设施情况。
4.杨浦区各类学校教职工人数、专职教师人数和师生比、中高级职称教师比例等。民办学校还须公布学校教师队伍中退休返聘教师的人数和比例。
5.杨浦区民办学校的招生计划、收费情况、招生承诺、办学特色等。
6.杨浦区义务教育阶段学校招生入学工作在线咨询方式、咨询和监督举报电话、信访接待地址。
4月13日至4月14日,义务教育阶段学校积极创造条件开展“校园开放日”活动。“校园开放日”活动主要展示学校办学理念、师资水平、课程教学、课后服务、办学特色等情况,参与紧密型教育集团建设的要展示共享共建的资源。“校园开放日”活动不得组织学生报名,不得组织任何形式的测试、测评、面试、面谈或调查等,不得收取学生任何形式的简历(包括各类证书)等材料。
(二)发放入学通知
区教育局在完成区域内适龄儿童入学安排、招生录取等工作后,8月15日前向新生发放“入学通知书”,8月31日前将学生入学信息对接到“上海市基础教育学生信息管理系统”。
(三)推进注册制度
完善义务教育阶段学生学年注册制度,学校应告知学生及家长学年注册的相关事宜,明确注册对相关证件核对的要求。
四、加强监督管理
(一)加强指导与监督
区教育局将采取有效措施,加大义务教育资源保障力度,完善招生工作决策机制,切实加强对义务教育阶段学校招生入学工作的指导、监督和管理,特别加强民办学校电脑随机录取过程和结果的监督与管理。严格执行市教育行政部门关于义务教育阶段学校招生入学工作的各项要求,发现问题及时纠正,确保招生入学工作平稳有序进行。
(二)开展教育督导
区教育督导部门要充分发挥责任督学对学校经常性督导的优势,对本区均衡配置教育资源、保障适龄儿童义务教育权利、义务教育阶段学校规范招生等方面进行过程性监督。
(三)主动接受监察监督
区教育局在开展招生入学工作中,将进一步落实主体责任,完善监督工作机制,主动接受市、区两级纪检监察部门的监督,对于发现的违规违纪问题及时移送纪检监察部门查处。与相关部门形成工作合力,解决本区义务教育阶段学校招生工作中出现的突出问题,确保招生入学工作规范有序进行。
(四)落实问责制度
公办学校在招生过程中,举办或变相举办重点班、快慢班等,报名录取学生时以学生各类考试、竞赛、培训成绩或证书等为依据或参考的,或拒绝具有接受普通教育能力的适龄残疾儿童入学的,根据《中华人民共和国义务教育法》等有关规定,由区教育局责令限期改正,经查实,情节严重的,对直接负责的校长和其他相关人员依法给予处分。招生违规情况记入校长和教师信誉档案,与职称职级评定、评先评优挂钩。区教育局将招生违规情况、对违规现象的监督查处情况纳入对学校办学绩效考核。
(五)实施核减措施
民办学校在招生录取过程中未兑现“三个承诺”,以考试(测试)等方式选拔录取学生的,录取学生时以学生各类考试、竞赛、培训成绩或证书等为依据或参考的,或存在招收无学籍材料学生,利用招生入学违规收费,对报名的学生家长组织测评、调研等活动的,擅自在计划外招收学生等违规招生行为的,由区教育局根据《中华人民共和国民办教育促进法》《中华人民共和国民办教育促进法实施条例》等有关规定,责令校长或有关责任人员及时纠正,并酌情核减该校的招生计划数,核减政府专项扶持资金。
2025年本市义务教育阶段学校招生入学工作安排和要求仍由市教育行政部门统一规定,各类学校不得提前开展招生及相关工作。
咨询电话:
65044272、65627259
监督电话:
65017733转5301
信访接待地址:
长岭路91号一楼信访室
在线咨询方式:

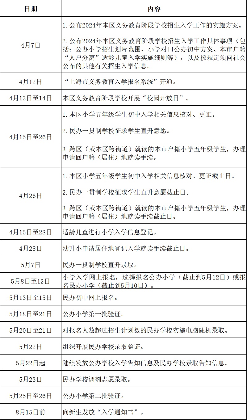
2024年本区义务教育阶段学校
招生入学工作日程安排

点击“阅读原文”查看“上海市杨浦区人民政府网站-教育局专栏-杨浦招生与考试栏目”
文字:焦玉
编辑:吴百欣
*转载请注明来自上海杨浦官方微信
