“出生医学证明”是每一个新生命的第一份人生档案,也是有效法律凭证的第一证:它是证明婴儿出生状态、血亲关系,申报国籍和户籍,取得居民身份证号码的法定医学证明;是接受保健服务的医学依据和凭证;其他各种生活场景中,如入学、出国签证、迁户口等也都需要用到。
“出生医学证明”很重要,作为一份特殊的家庭档案,家长需要格外重视并妥善保管保存。但是如果因为种种原因,“出生医学证明”不小心丢失了,那该怎么办呢?

长三角地区档案利用者
如何在线查询获取
出生医学证明电子档案?
详细攻略,速速收藏!
长三角地区
“出生医学证明档案在线出档”
Q&A



步骤一:登入长三角“一网通办”网站:
https://csj.sh.gov.cn/govService/index

步骤二:下拉至【个人服务】栏,选择“档案查询”板块下“出生医学证明档案查询”事项

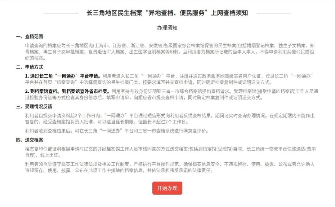
步骤三:阅读“办理须知”,点击【开始办理】

步骤四:选择省市政务服务登录

步骤五:完成实名认证

步骤六:根据提示,填写查档申请。受理地区选择档案所在地。档案送交方式选择【线上出证】


本市各国家综合档案馆
联系方式一览表

好文
推荐
向毛泽东同志学调查研究:《湖南农民运动考察报告》诞生始末
回眸上海调研:80多万上海人当年这样摘掉文盲帽子
回眸上海调研:西医是一条路,中医是一条路,中西医结合也是一条路
回眸上海调研:十年间从2.7%到80.47%,上海这样闯出桑塔纳国产化之路
回眸上海调研:小小“菜篮子”里装着大民生,守护“菜篮子”就是守民心
回眸上海调研:这座32岁的大桥曾被称为“上海的百年大计”,它是如何建成的?
扫码关注我们
聚焦城市记忆、留存城市发展、传承城市历史。我们架起档案为民服务的桥梁,讲述红色文化、海派文化、江南文化滋养下生生不息的上海故事。这里是上海市档案局(馆)政务微信平台。
我知道你在看哟