前
言
血栓?让人听了就害怕的“沉默杀手”!了解血栓是怎样形成的?对我们的身体有什么影响?如何提前预警是否“栓”了?就显得尤为重要。
冬
季
血栓是一种起病隐匿、发病突然、致死致残率较高的疾病,而冬季是血栓的高发季节。对于有血栓形成倾向的人群,例如久坐不动会导致下肢血液回流受阻,引起血栓形成的风险,增加下肢静脉血栓或肺栓塞的风险。



今天的主角:新血栓四项,就像给身体做“体检”,提前发现潜在的风险。想知道新血栓四项有哪些项目吗?它们又是如何工作的呢?别急,让我们来为你揭秘!
血
栓
新血栓四项作为新型早期血栓分子标志物,是反应凝血、纤溶系统和血管内皮系统早期改变的指标,相比传统指标可以更早期的出现异常,进而让临床更早的发现血栓风险,早期干预、早期诊断,且指标敏感性高、数值恢复快,适合用于疗效监测。

血栓四项在血栓形成路径中的作用机制
一.什么是新血栓四项?
1、TAT:血浆凝血酶-抗凝血酶复合物
2、PIC:纤溶酶-α2纤溶酶抑制物复合物
3、tPAI·C:组织纤溶酶原激活物/纤溶酶原激活物抑制剂-I复合物
4、TM:血栓调节蛋白
凝固系统
TAT(凝血酶-抗凝血酶Ⅲ复合物):是凝血酶生成后与抗凝血酶1:1结合形成的复合物,反映凝血酶的生成量,或凝血系统激活程度。TAT升高,提示患者高凝状态,血栓风险高。

纤溶系统
PIC(纤溶酶-α2纤溶酶抑制剂复合物):是纤溶酶生成后与α2纤溶酶抑制剂1:1结合形成的复合物,反映纤溶酶的生成量,或纤溶系统激活程度。PIC升高,提示患者纤溶激活或纤溶亢进状态。

内皮系统
TM(血栓调节蛋白):是跨膜糖蛋白,通过捕获凝血酶发挥抗凝、抗炎的作用,血管内皮受损时候会释放入血。TM升高,提示患者血管内皮受损。

内皮系统&纤溶系统
tPAI·C(组织型纤溶酶原激活物/纤溶酶原激活物抑制剂-1复合物):是组织型纤溶酶原激活剂(t-PA)与对应抑制剂(PAI-1)1:1结合形成的复合物,反映血管内皮损伤与纤溶系统进展。

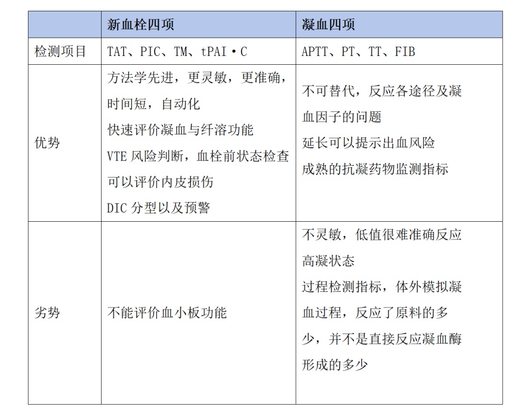
二.与传统凝血四项的区别

△常规凝血四项多用于出血性疾病的诊断,对血栓形成前阶段不敏感,出现异常时疾病往往已经进展到中、晚期,不利于临床早期干预。
△新血栓四项均在凝血和纤溶系统的反应起始阶段产生,可作为疾病的早期分子标志物,综合评估凝血、纤溶及血管内皮损伤情况。
三.新血栓四项适用人群
1、健康体检:50岁以上人群筛查TAT和TM,评估血栓风险。
2、凝血四/六项异常患者:对血栓前四项进行检测评估血栓/出血风险,判别高凝、低凝状态,指导临床用药。
3、抗凝治疗后:监测TAT,并结合PT-INR、DD等指标判断治疗疗效。
4、不孕症、妊高症:监测TAT和PIC,并结合DD等指标评价体内凝血纤溶功能,制定抗凝治疗方案。
5、骨科等手术后:监测PIC和tPAI·C,并结合DD等指标和临床表现预测血栓风险。

总
结
正常机体的凝血、抗凝、纤溶系统处于复杂的动态平衡状态,病理状态下这种变化更为精细复杂。早期的诊断固然重要,然则早期的预防更为重要,可以通过科学调整饮食,加强体育锻炼,保持良好心态等方法来预防血栓性疾病发生。
供稿:贾亦斐
审稿:林锦骠
校审:戴 云
预约就诊请关注公众号:
(配图源自网络,如有侵权请通知删除)
欢迎关注同仁医院官方微信服务号
科普先锋110