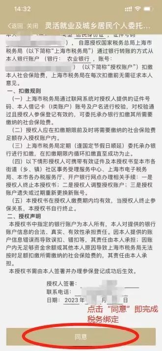
自今年3月1日起,灵活就业人员基本养老保险费比例由原来24%调整为20%,最近前来咨询的居民络绎不绝。为了更好地服务居民,新泾镇特意推出“泾”彩政务加油站系列小课堂,详细介绍“灵活就业”线上办理的流程和注意事项。 近日,张阿姨来到新泾镇社区事务受理服务中心咨询有关政策,“听说灵活就业缴金比例下调了,我女儿刚生完孩子,现在人在外地,想缴纳灵活就业,如何办理呢?”新泾镇新帮办政务服务队队员为张阿姨进行了详细的政策解读和业务指导,满足社区居民就近享受优质、高效政务服务的需求。下面一起来看看如何线上申请“灵活就业参保”相关业务吧! 第一步:灵活就业登记参保 1、打开“随申办APP”,搜索“灵活就业”,点击“灵活就业一件事”,阅读“灵活就业登记办理范围”“灵活就业参保范围”和“办理流程”后,点击“立即办理”。 2、进入后续页面,姓名、身份证号码会自动显示,请认真核对,核对无误后,选择对应“管理区县”,就业登记日期为办理当天日期,并在“灵活就业参保”选项内选择“是”,系统将自动生成缴费起始年月,参保类型选择“自雇人员”,完成后点击“下一步”。 3、页面提示“提交成功”,即表示已办理成功。 第二步:灵活就业及城乡居民个人委托扣款协议签订 1、在“随申办APP”首页搜索“灵活就业”,选择并点击下方的“灵活就业及城乡居民个人委托扣款协议签订”。核对缴费人信息,输入开户银行信息,点击“下一步”。 2、在授权书页面确认完信息后,点击“同意”,即完成协议签订,办理次月起每月11—15日之间会从填写的银行卡中逐月扣款,请关注卡内余额情况。 第三步:灵活就业人员缴费基数申报 1、在“随申办APP” 首页搜索“灵活就业”,选择并点击下方的“灵活就业人员缴费基数申报”。 2、日常申报页面填写养老、医疗两个险种的缴费基数,注意在要求范围内,确认后显示“申报成功”,点击完成。 据了解,女性未满40周岁、男性未满45周岁的居民,若想灵活就业参保,可按流程自行操作,如有疑问和首次参保的人员及超过以上年龄的本市居民,可至就近的街(镇)社区事务受理服务中心咨询后办理。不过,需要提醒市民的是,完成灵活就业相关流程,在后续扣款过程中,还有两个事项值得注意→ 1、若在集中扣款期间,因银行卡余额不足等原因没有扣款成功,确认该月需要缴纳社保,该月24日(含)之前可通过“随申办”进行操作。 “随申办APP”首页搜索“灵活就业”,选择并点击下方的“灵活就业人员社会保险费缴纳”,也可扫描下方二维码进入后续页面。 可选择为本人或他人在线缴纳。若为本人缴费的,直接点击“下一步”;若为他人缴费,需主动将“办理对象”修改为“他人”,并填写姓名与证件号码。 确认缴费人参保信息后,点击“下一步”核实缴费信息,点击“提交”完成缴费即可。 2、若要开具相关缴费证明,可在“随申办”APP首页搜索“灵活就业”。 在“随申办APP”选择并点击下方的“灵活就业及城乡居民社会保险费缴费证明开具”,点击右上角“查询”按钮,可选择为本人或他人打印证明。 若为本人打印的,选择“开具本人证明” ;若为他人打印的,选择“代开他人缴费证明”,并填写查询信息(证明开具时间段、险种选择全部)后点击“确定”。 查询到缴费信息后,点击“证明开具”,等待证明制作完成后查看缴费证明,保存图片到手机即可自行打印。 “泾”彩政务加油站系列小课堂 将带来更多线上业务办理指导










资料来源于新泾镇社区事务受理服务中心
撰稿:程清慧
编辑:李冰倩
责编:颜文彬
*转载请注明来源于“上海长宁”