
随着中高考的临近,很多院校发布了最新的招生信息。日前,位于虹口区的上海南湖职业技术学院就“官宣”了今年的自主招生信息。
一起来了解下↓↓↓↓
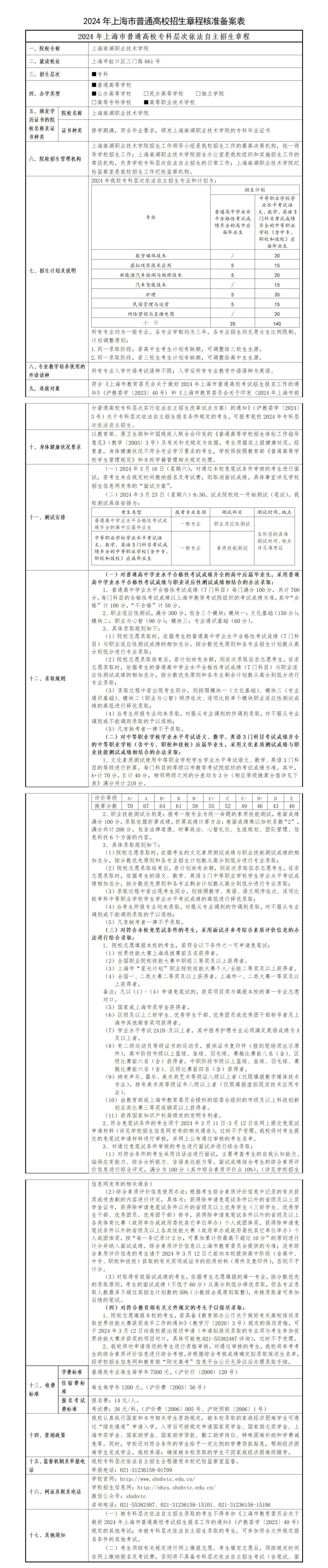
在上海市教委公布的《2024年上海市部分普通高校专科层次实行依法自主招生改革试点方案》中,上海南湖职业技术学院今年计划推出160个自主招生名额。
(招生对象:高中及三校生应届毕业生160人)

(1)世界技能大赛上海选拔赛前五名获得者。
(2)全国职业院校技能大赛中职组三等奖及以上获得者。
(3)上海市“星光计划”职业院校技能大赛个人/全能二等奖及以上获得者。
(4)全国一、二类大赛二等奖及以上获得者,上海市一、二类大赛一等奖及以上获得者。
备注:凡以(1)-(4)申请免笔试的,获奖项目须与填报本校的第一专业志愿对口。
(5)国家或上海市奖学金获得者。
(6)区级及以上三好学生、优秀学生干部、优秀团员或优秀团干部称号者及上海市其他荣誉奖项获得者。
(7)学业水平考试2A1B-及以上者,其中报考护理专业必须满足英语成绩为A及以上者。
(8)有二级运动员等级证书的运动员,提供证书复印件(报到现场须出示原件)。高中阶段市级以上篮球、垒球、羽毛球、赛艇比赛前八名(含)、区级比赛前六名(含)获得者。中职阶段市级以上篮球、垒球、羽毛球、赛艇比赛前六名(含)、区级比赛前四名(含)获得者。
(9)持有声乐、器乐、美术类艺术等级证八级以上者(仅限填报数字媒体技术专业)。持有美术类等级证书八级以上者(仅限填报虚拟现实技术应用专业)。
(10)由教育部或上海市教育委员会授权的组委会组织的市级及以上科技创新创业类比赛三等奖或铜奖以上获得者。
(11)获得国家知识产权局颁发的发明专利者。
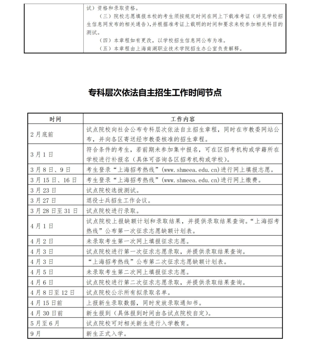
3月8日、9日,考生登录“上海招考热线”(ww.sheea.edu.cn)进行网上填报志愿。
3月11日、12日,网上提交免笔试材料(详见学校招生信息网发布的相关通告)。
3月16日,免笔试面试测试(详见学校招生信息网发布的相关通告)。面试未录取可继续参加笔试录取。
3月23日,试点院校选拔笔试测试。



上海南湖职业技术学院是教育部批准的公办高职院校。作为上海第一所新型(五年一贯制)高职,南湖职院依托原南湖职业学校办学基础,于2021年4月9日正式挂牌成立。
作为“以区为主、市区共建、多方参与治理”的先行者,学院由上海市教委和虹口区人民政府共同建设,主要实施面向高中阶段毕业生的三年制学历教育和面向初中阶段毕业生的五年一贯制学历教育,同时开展非全日制学历继续教育和非学历继续教育,开展职业技能培训服务。
学院以数字创意、智能汽车服务、健康护理、智慧商旅四大专业群建设,服务虹口产业转型,服务上海“五型经济”定位新格局,服务上海城市数字化转型,服务长三角一体化国家战略,发挥五年一贯的培养优势,打造高质量的现代职业教育,努力成为培养城市数字化转型需要的高素质技术技能人才的摇篮。
学院共有4个校区,本部位于虹口区三门路661号、东校区位于密云路481号、南校区位于四川北路1702弄32号、西校区位于车站北路730号。
编辑:张燕丽
资料:上海南湖职业技术学院