近日,同济大学附属同济医院眼科门诊来了一位老病人丁女士,她有多年的糖尿病病史,双眼均有糖尿病性视网膜病变。虽然她一直在接受规范化的玻璃体腔注药治疗,但是最近半年她发现右眼明显视物模糊。眼科主任毕燕龙在为她完善检查后,确诊为“右眼黄斑前膜,右眼并发性白内障,双眼糖尿病性视网膜病变,双眼黄斑水肿”,右眼视力0.4,左眼视力仅为手动,毕燕龙建议入院手术治疗。
入院之后医生进行完善问诊,得知患者于半年前曾行左眼玻璃体切割联合白内障手术,目前眼内仍是硅油填充状态。在对丁女士进一步完善全身检查,排除手术禁忌症后,毕燕龙带领同济医院眼科团队计划为其行“右眼玻璃体切割术+黄斑前膜撕除术并联合白内障手术”,争取为患者保留右眼视功能,后续继续进行规范化玻璃体腔药物注射治疗。
丁女士于入院后顺利完成了“右眼白内障超声乳化抽吸术+人工晶体一期置入+后入路玻璃体切割术(PPV)+黄斑前膜撕除术”,术中发现后极部视网膜大片视网膜前膜,累及黄斑区,并有明显的黄斑水肿,后极部多点渗血,毕燕龙为患者行白内障手术后,仔细切除玻璃体,撕除视网膜前膜,在原来激光的基础上行补充激光,并进行全视网膜激光。
术后第一天,床位医生为丁女士揭开纱布换药,裂隙灯检查人工晶体位置正,视网膜情况稳定,之后丁女士满意地出院了。
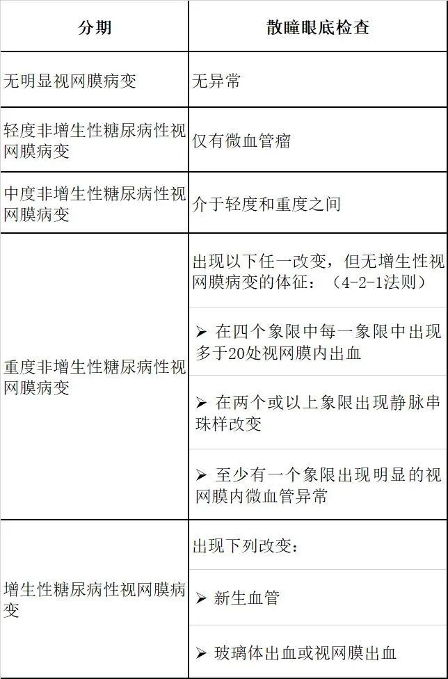
糖尿病性视网膜病变简称“糖网病”,是一种糖尿病患者的严重眼部并发症,常导致视力下降甚至丧失。国际上,糖网病根据眼底变化和程度主要分成增生期和非增生期:



玻璃体腔药物注射术是指将药物注射在角膜缘后3~4mm的部位,该部位无重要结构,操作安全。注射完毕后针孔可自行闭合,而且由于玻璃体腔总容积为4.5ml,注射量一般仅为0.05ml。
与其它给药途径相比,玻璃体腔药物注射术不受血眼屏障的限制,药物作用针对性更强,可在短时间内达到较高的药物浓度,药物在局部组织内快速起效,从而增强了治疗效果,降低了全身毒性反应,注药过程简单,无痛。
【适应症】
(1)各种原因引起的黄斑水肿
(2)黄斑区脉络膜新生血管生成
(3)视网膜新生血管
(4)感染性眼内炎
(5)新生血管性青光眼
【绝对禁忌症】
(1)眼睛或眼周感染,活动性眼内炎症
(2)泪道炎症
(3)血压、血糖高
(4)对所用药物过敏者
(5)感冒发烧、血常规异常
(6)身体状况差
除以上这些禁忌症外,糖尿病性黄斑水肿的患者由于需长期反复玻璃体腔药物注射治疗,如果后极部有大片视网膜前膜或增殖膜,打针会加重增殖膜的收缩,所以先进行玻璃体切割术联合黄斑前膜撕除再进行后续的注药治疗是最好的方案。
糖网病是一种可预防、可控、可避免的致盲性眼病。早期干预和有效治疗对于阻止和延缓病变的进展、保留视力至关重要。在重度非增生期及时进行全视网膜光凝治疗能显著降低玻璃体出血和增殖膜的风险,延缓视力下降,并提高视力预后。然而,一旦进入增生期,即使进行手术,也不能确保良好的视力恢复。
所以,糖尿病患者应定期进行眼科复查,并积极管理全身状况,特别是血糖、血压和血脂等方面,这些是糖网病的危险因素。不稳定的血糖水平可能加重眼底病变,通过有效的血糖控制可防止和减缓糖尿病性视网膜病变的发展。同时,对于有血压和血脂异常的患者,也应进行相应的治疗。
一旦确诊患有糖网病,患者应定期接受检查,监测病变的进程和分期情况,并根据不同分期采取相应的治疗措施,如使用改善微循环的药物。出现视力下降、视物变形、眼前漂浮物增多、夜间视力下降显著或近视程度加重等症状时,应立即就医,以便尽早进行治疗。
在进入增生期后,根据实际情况应考虑光凝治疗、玻璃体腔药物注射治疗和玻璃体切割手术治疗。
忽略治疗可能导致严重并发症,如视网膜脱离和新生血管性青光眼,最终导致失明。在这种情况下,需根据症状采取对症治疗,包括降低眼压、注射抗新生血管药物以及进行玻璃体切割手术等。
\ 专 家 名 片 /
毕燕龙
眼科主任
主任医师
教授、博士生导师
专家门诊:周一下午,周四上午
特需门诊:周三上午
擅长:1、眼后段:玻璃体视网膜手术(糖尿病视网膜病、增生性玻璃体视网膜病、视网膜脱离、视网膜中央动脉阻塞显微注射溶栓、玻璃体出血、黄斑前膜、黄斑孔等);2、眼前段:复杂白内障手术(如角膜移植后白内障、高度近视白内障、青光眼白内障等)、角膜移植(如深板层角膜移植、穿透性角膜移植、角膜内皮移植等)、青光眼手术等;3、眼整形美容(独创微创重睑术、切开法及埋线法重睑术、眉部及眼袋手术等)。
担任德国眼科学会会员、教育部高等学校教学指导委员会眼专业分会委员、同济大学眼科研究所常务副所长、上海市医学会眼科分会眼底病学组副组长、全国智能医学专委会常委、全国智能眼科学组常委、中国整形美容协会海峡两岸分会眼整形专委会副主委等全国二三级以上学会委员职务20余项。
教育部新世纪优秀人才、上海市卫生系统优秀学科带头人、上海市“星光计划”创新之星、上海市优秀青年教师、同济大学攀登高层次A类人才、上海市普陀区高层次A类人才、“医师报”2022十大医学贡献专家、同济大学倪天增教育奖等。
网上预约挂号
图文|眼科
编辑|陈轩、沈珏
审核|谢壮丽