我的位置: 上观号 > 第一教育 > 文章详情

教育部公示义务教育教学改革实验区和实验校名单,上海这些区校榜上有名

转自:第一教育 2024-01-02 20:07:29

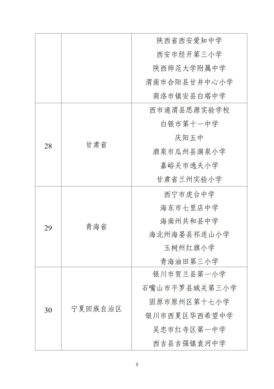
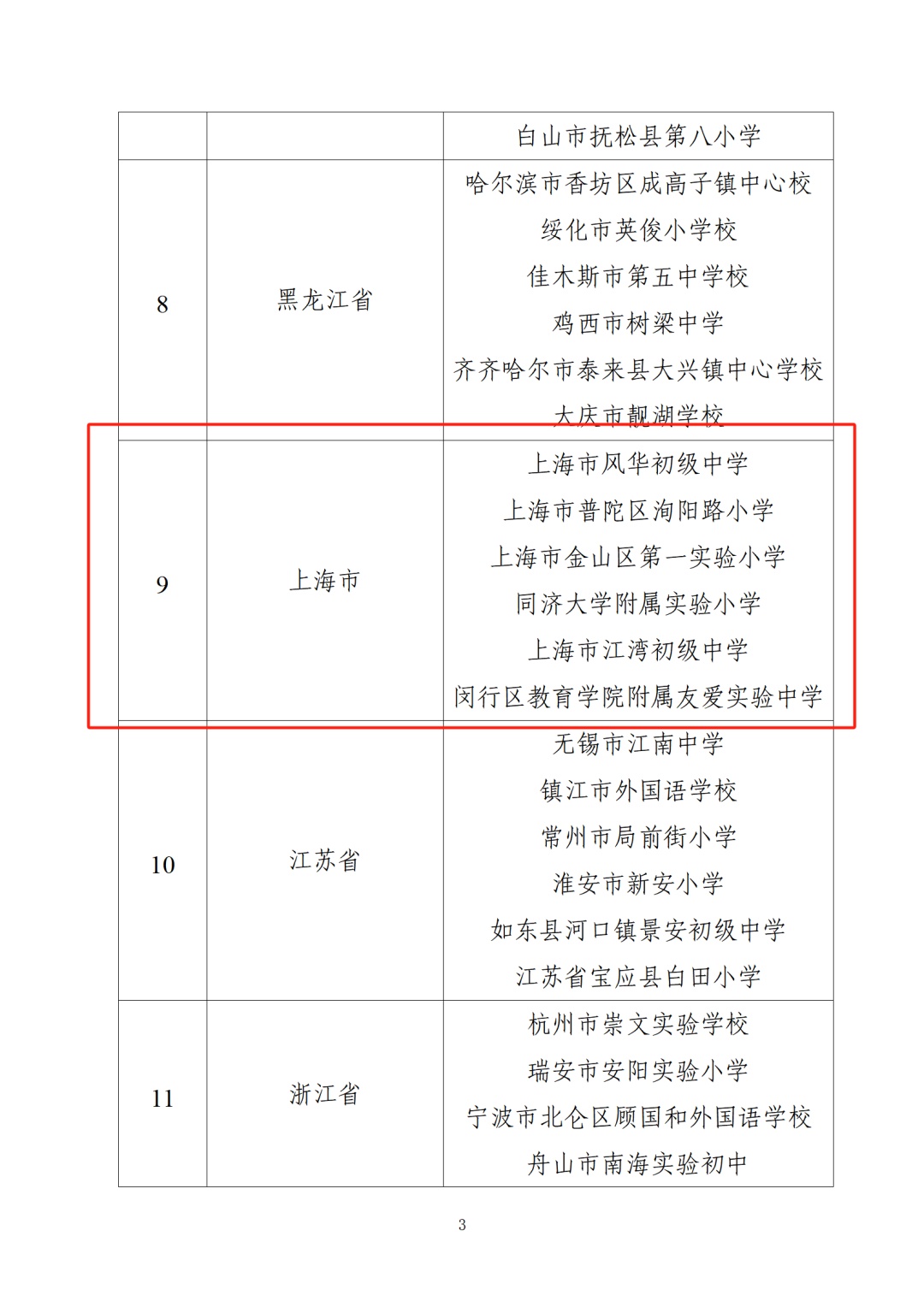
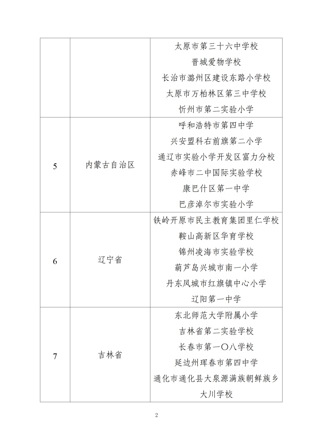
1月2日,教育部公示义务教育教学改革实验区和实验校名单,各省级教育行政部门共推荐63个实验区和189所实验校。

一起来看公示名单——

义务教育教学改革实验区公示名单

义务教育教学改革实验校公示名单

公示期为2024年1月2日至2024年1月8日。


来源丨微言教育


关注“第一教育”

分享至朋友圈惊喜更多!

___________________________