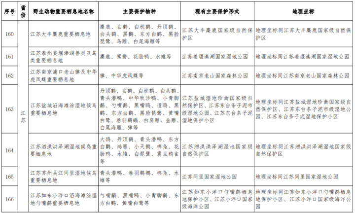
交汇点讯 国家林草局日前公布首批陆生野生动物重要栖息地名录(以下简称“名录”),共含789处栖息地,其中,江苏有14个。这些栖息地有何特点?首批名录于2024年1月1日起实施,将对野生动物保护工作产生什么影响?
根据野生动物保护法,野生动物栖息地,是指野生动物野外种群生息繁衍的重要区域。翻看名录江苏部分,“含鸟量”高,这与我省野生动物分布情况相似,全省野生鸟类种类较多,目前已突破470种。


从名称上看,有12个重要栖息地名称与鸟类有关,其中10个名称中含有“候鸟”二字,1个有“鸟类”二字,如东小洋口沿海滩涂湿地勺嘴鹬重要栖息地的名称中,还带上了国家一级保护鸟类勺嘴鹬。
除南京浦口老山獐及中华虎凤蝶重要栖息地,剩余13个重要栖息地的主要保护物种里都有鸟类。14个栖息地共涉及40多个主要保护物种,除了麋鹿、獐、中华虎凤蝶,剩余都是鸟类,其中,东方白鹳、丹顶鹤、青头潜鸭、黑嘴鸥、白琵鹭等出现次数较多。

图片来源:泗洪洪泽湖湿地国家级自然保护区
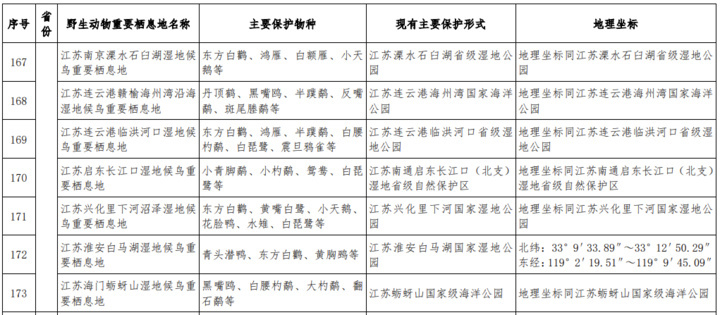
此次被纳入名录的栖息地,以国家级或省级自然保护区、湿地公园、海洋公园、森林公园为主。这些自然保护地生态良好,生物多样性与地质地貌景观多样性丰富。“保护野生动物最有效的方式就是保护它们的生存环境,就地保护物种。”南京林业大学教授鲁长虎分析,盐城大丰麋鹿保护区、湿地珍禽保护区、淮安白马湖湿地是国际重要湿地;连云港海州湾、临洪河口,盐城大丰麋鹿保护区、湿地珍禽保护区,启东长江口、海门蛎蚜山,这些沿海区域是众多鸟类的迁徙通道和停歇地;洪泽湖、白马湖、石臼湖等,是淡水湖泊湿地,兴化里下河是低洼湿地,小型湖泊和河流混杂,都有水鸟分布;南京浦口老山是丘陵山地,在东部地区比较少见,物种资源很丰富。
今年江苏新增的国际重要湿地淮安白马湖被纳入名录。“淮安处在南北分界线上,白马湖是浅水草型湖泊,常年水位变化幅度不大,平均水深在1.5米左右,利于水生植物生长,适合候鸟停歇。”淮安市白马湖规划建设管理办公室副主任方高干说,湿地公园水质总体稳定在Ⅲ类水标准,持续的鸟类监测结果显示,2019年至今,每年在湿地内栖息的鸟类2万多只,并有逐年增多趋势。白马湖湿地公园分布有国家重点保护野生动植物39种,支撑了多种世界自然保护联盟濒危物种红色名录物种生存,如青头潜鸭、黄胸鹀、东方白鹳等。
除了这些级别较高的自然保护地,还有2个保护小区也被纳入名录,分别是东台条子泥湿地保护小区、如东小洋口勺嘴鹬栖息地保护小区。其中,东台条子泥湿地与盐城湿地珍禽国家级自然保护区,一起被列为江苏盐城沿海滩涂湿地候鸟重要栖息地。被称为“720高地”的东台条子泥720亩高潮位候鸟栖息地,是国内第一块固定高潮位候鸟栖息地。条子泥湿地上的3000多亩盐蒿地,聚集了大批国家一级保护动物黑嘴鸥,成为它们的繁殖基地。东台市沿海经济区管委会相关负责人介绍,选取秋季迁徙季8次监测里每个物种最高的数量进行加和,2022年和2023年条子泥湿地均有超过35万只以上水鸟,“720高地”最高单次调查监测到11.3万只水鸟。
由此可见,野生动物重要栖息地与以行政区划或地理景观特征为主的自然保护地有所不同,管理更偏向野生动物的生存需求。依据《陆生野生动物重要栖息地认定暂行办法》,任何单位和个人发现符合相关认定条件的自然区域,还可以向国家林草局书面建议将该区域增补列入。
新修订的野生动物保护法今年5月1日起正式施行。《陆生野生动物重要栖息地名录》是野生动物保护法的重要配套文件。“首批名录的发布,为依法保护野生动物栖息地提供了依据。”江苏省林业局野保站副站长翟飞飞说,根据野生动物保护法第十三条第三款,建设项目可能对自然保护地以及其他野生动物重要栖息地、迁徙洄游通道产生影响的,环境影响评价文件的审批部门在审批环境影响评价文件时,涉及国家重点保护野生动物的,应当征求国务院野生动物保护主管部门意见;涉及地方重点保护野生动物的,应当征求省、自治区、直辖市人民政府野生动物保护主管部门意见。
“目前全省在丘陵山区布设了近300个红外相机,也有科研队伍及调查团队长期监测。”翟飞飞说,将继续加强野生动物栖息地的野外巡护和看守,提高监测巡护效率,及时发现和查处违法犯罪行为,并加大保护力度,为野生动物生息繁衍创造条件。
新华日报·交汇点记者 王静