我的位置: 上观号 > 上海金山 > 文章详情

注意!这些证明无需居村委会出具

转自:上海金山 2023-08-28 14:32:38

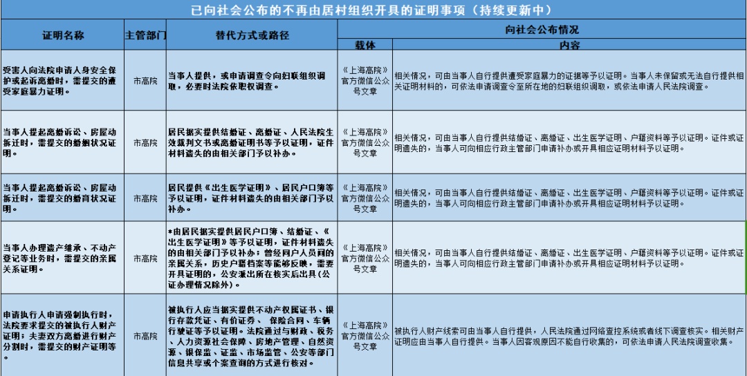
近期,金山区民政局收集汇总了市、区两级已向社会公布的不再由居村组织开具证明事项(后续将根据相关部门工作进展持续更新),一起来看看吧!

点击查看大图↓

来源:金山民政
编辑 | 俞岚婷
责编 | 俞岚婷 刘家园