近日,
南宁市青秀区人民法院
与南宁慧泊停车场服务有限责任公司
(简称慧泊公司)
签订《合作备忘录》一事
引发社会关注,
暴露出南宁市一些党员领导干部
存在法治意识不强、履职不当等问题。
记者从有关方面了解到,经南宁市委决定,对南宁市青秀区人民法院党组成员、副院长赵会,南宁市青秀区人民法院党组成员、执行局局长梁芳燕,南宁市市政和园林管理局党组成员、副局长刘玄,南宁公共交通集团有限公司党委委员、副总经理赖洪,南宁慧泊停车场服务有限责任公司党支部书记、董事长郭智华等5人予以停职检查。
南宁慧泊停车收费惹争议
有车欠费超6.3万元
近期,南宁网友吐槽“道路停车收费太贵”成为网上热点。不少网友反映,在南宁临时停车一天需要缴费上百元。

据了解,涉事公司正是慧泊公司。这是一家由南宁公共交通集团有限公司100%控股,是南宁市国资委间接100%控股的公司。
据广西当地媒体报道,慧泊停车收费管理道路路内机动车停车泊位30535个,停车带36908米,经营非机动车保管点82处,管理党政机关共享停车场8个、公共停车场2个、公交集团停车场30个。
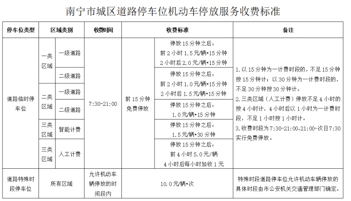
此前,有网友发文称,2022年3月2日,南宁市发改委、公安局发布了《关于印发南宁市道路停车位机动车停放服务收费标准的通知》,通知规定,道路临时停车位收费时段为7:30-21:00,其余时段免费开放。收费时段中,前15分钟免费,之后按照不同的区域级别实行不同的收费标准,折算后每小时3-8元不等。

按照该标准计算,如果每天都上班,在南宁市一类区域一级道路临时停车位停车一天,将被收取102元的停车费。

2021年9月,慧泊停车发布一批停车欠费车辆,其中一停车欠费最高达63990.5元。

南宁市政府连发两份《公告》回应
5月18日,南宁市政府连续发布两份《公告》称,针对网友反映的收费标准不够合理、停车欠费追缴方式不适当等问题,正在开展调查研究和政策评估,将按照相关程序,不断优化调整收费标准;为进一步改进提升道路泊位停车管理水平,市政府已成立专项工作领导小组,组织开展工作。

法院与特定企业合作催收?
官方:已解除合作
值得一提的是,早在5月8日,青秀区法院网发布《“执行+智慧停车”——青秀区法院“查人找物”出新招》一文,也引起了争议(目前,该文已被删除)。
上述文章称,青秀区法院与慧泊公司签署的《合作备忘录》,主要围绕查人找物、财产处置的推进方面搭建执行联动协作机制平台,充分运用南宁慧泊停车公司车位管理大数据分析优势,在已被青秀区人民法院查封的车辆泊入后进行实时监测,结合青秀区人民法院执行快速响应机制,对相应车辆采取控制措施。
同时,南宁慧泊停车公司可结合车辆泊入点情况,对被执行人的行动路线进行分析,青秀区人民法院可据此缩小被执行人查找范围,改变被执行车辆“查控难”现状。
5月19日,有媒体发布消息称,自治区高级人民法院对《合作备忘录》内容进行了审查。自治区区高院经审查认为,青秀区法院与特定企业签署合作备忘录不符合公平公正的原则。5月19日,已责成青秀区法院与慧泊公司解除了《合作备忘录》。
广西壮族自治区党委对此事高度重视,已派出以自治区党委常委、政法委书记何文浩为组长的工作组,赴南宁市对此事进行调查。5月21日,工作组已深入青秀区人民法院、南宁慧泊停车场服务有限责任公司实地调查,全面了解相关情况。
本文来源:新民晚报