近日,教育部印发通知
发布2023年中小学教学用书目录
涉及普通中小学、特殊教育学校
体育运动学校教学用书
通知明确了哪些具体要求?
一起来看看

教育部6日发布2023年中小学教学用书目录,涉及普通中小学、特殊教育学校、体育运动学校教学用书。通知明确提出中小学教材中不得夹带任何商业广告或教学辅助资料的链接网址、二维码等信息。
通知指出,义务教育国家课程各学科使用《2023年义务教育国家课程教学用书目录》中的教材。属于义务教育国家课程但目录中没有相关教材,由各省级教育行政部门根据要求确定相关课程实施方式和教学材料,如需使用教材,所用教材须正式出版并经省级教育部门审定并列入省级中小学教学用书目录。
《2023年普通高中国家课程教学用书目录(根据2017年版课程标准修订)》和《2023年普通高中国家课程教学用书目录(根据2003年课程标准编写)》仍将并行。2023年秋季学期起,普通高中依据2003年课标编写的高一、高二册次教材不再列入用书目录。
孩子们的教材都有哪些?
一起来看看

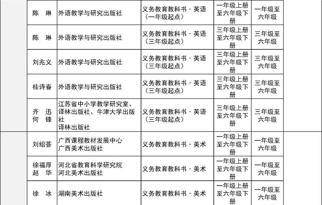
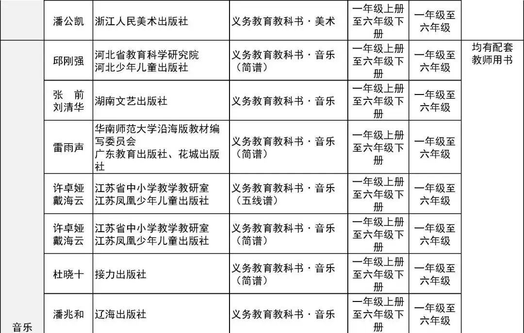
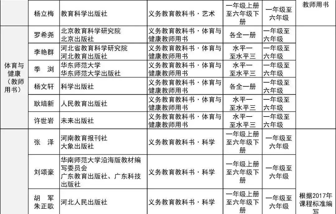
1、义务教育国家课程各学科使用《2023年义务教育国家课程教学用书目录》中的教材。
2、属于义务教育国家课程但目录中没有相关教材,由各省级教育行政部门根据义务教育国家课程方案、课程标准和《中小学教材管理办法》确定相关课程实施方式和教学材料,如需使用教材,所用教材须正式出版并经省级教育部门审定并列入省级中小学教学用书目录。
2023年义务教育国家课程
教学用书目录
义务教育教科书(一至六年级)












义务教育教科书(七至九年级)













义务教育教科书(五•四学制小学一至五年级、初中六至九年级)





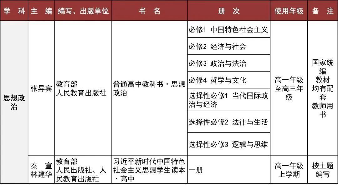
1、《2023年普通高中国家课程教学用书目录(根据2017年版课程标准修订)》和《2023年普通高中国家课程教学用书目录(根据2003年课程标准编写)》仍将并行。请各地根据新课程新教材实施方案,按照《国务院办公厅关于新时代推进普通高中育人方式改革的指导意见》(国办发〔2019〕29号)精神,统筹推进,确保实施新课程、使用新教材。2023年秋季学期起,普通高中依据2003年课标编写的高一、高二册次教材不再列入用书目录。
2、使用新教材的普通高中,各学科必修、选择性必修课程使用《2023年普通高中国家课程教学用书目录(根据2017年版课程标准修订)》中的教材。选修课程属于校本课程,由各省份按照《中小学教材管理办法》有关规定以及普通高中课程方案、课程标准要求确定教学材料的使用。
2023年普通高中国家课程教学用书目录
(根据2017年版课程标准修订)





























































2023年普通高中国家课程教学用书目录
(根据2003年版课程标准编写)









































1、特殊教育学校义务教育阶段相关学科使用《2023年特殊教育学校国家课程教学用书目录》中的教材。没有新编教材的学科和年级仍使用原版本教材,或根据教学实际,选择普通学校教材中适合的内容进行教学。
2、体育运动学校道德与法治、语文使用国家统编教材,其他学科使用《2023年体育运动学校国家课程教学用书目录》中的教材,或根据教学实际,选择《2023年义务教育国家课程教学用书目录》中的教材。
2023年特殊教育学校国家课程
教学用书目录
盲校义务教育实验教科书(一年级至六年级)


盲校义务教育实验教科书(七年级至九年级)


聋校义务教育实验教科书(一年级至六年级)

聋校义务教育实验教科书(七年级至九年级)


培智学校义务教育实验教科书(一年级至六年级)

2023年体育运动学校国家课程
教学用书目录
体育运动学校专用教材(七年级至九年级)




教育部组织编写的中小学民族团结进步教育教材《中华民族大团结(供初中使用)》(戢广南主编,人民出版社出版)已于2021年经国家教材委员会审核通过。各地根据《教育部等四部门关于印发〈深化新时代学校民族团结进步教育指导纲要〉的通知》要求做好教材选用使用工作。
教育部要求
1、中小学教材选用使用按照《教育部关于印发〈中小学教材选用管理办法〉的通知》(教材〔2023〕1号)执行。
2、中小学教材中不得夹带任何商业广告或教学辅助资料的链接网址、二维码等信息。
3、各地可根据本地实际和学生需求购买配套数字音像材料。鼓励教材出版单位采用互联网下载的方式免费提供。免费教科书采购仍按照教材〔2017〕1号文件有关规定执行。
相关教学用书目录信息可在教育部政府门户网站(www.moe.gov.cn)公开栏“教育部文件”下“信息拥有司局”中,选择“教材局”进行查询下载。
学习新思想,争做新青年
“青年大学习”新一期来啦!
本期学习记录截止时间为
2023年5月14日22:00
快点击大图扫描二维码
一起学习吧!
助力梦想,点赞青春!
青春上海给大家送福利啦~