
2023年普陀区幼儿园招生范围
新鲜出炉!
快一起来了解下↓
(点击图片查看详情)

回民幼儿园
回民幼儿园华纺分园

绿洲幼儿园
绿洲幼儿园长风生态分园

乐怡幼儿园

汇丽幼儿园

普雄路幼儿园

武宁新村幼儿园

东新幼儿园
东新幼儿园分园

陆家宅幼儿园

岚皋路幼儿园

秋月枫幼儿园
秋月枫幼儿园石光分园

石岚新村幼儿园

童星幼儿园
童星幼儿品尊国际分园

管弄新村幼儿园
管弄新村幼儿园宝华分园

甘泉新村幼儿园
甘泉新村幼儿园分园

大风车幼儿园平利园
大风车幼儿园志丹园

公办蘑菇亭幼儿园

儿童世界基金会普陀幼儿园
儿童世界基金会普陀幼儿园古浪分园

沪太新村第二幼儿园

宜川新村幼儿园延长部
宜川新村幼儿园华阴部

宜川一村幼儿园
宜川一村幼儿园分园

宜川六村幼儿园

太山新村幼儿园

小红帆幼儿园
小红帆幼儿园昌化分园

白玉新村幼儿园
白玉新村幼儿园分园

绿地世纪城幼儿园
绿地世纪城幼儿园分园

康泰幼儿园

银锄湖幼儿园
银锄湖幼儿园海鑫分园

长风二村幼儿园
长风二村幼儿园梅六分园

曹杨新村第六幼儿园

兰溪路幼儿园

曹杨新村幼儿园

曹杨新村第三幼儿园

曹杨新村第八幼儿园
曹杨新村第八幼儿园分园

上海市实验幼儿园
上海市实验幼儿园阳光分园

童的梦艺术幼儿园万泉园
童的梦艺术幼儿园颐和园
童的梦艺术幼儿园万里园
童的梦艺术幼儿园中浩云园

杏山路幼儿园
杏山路幼儿园桂巷分园

梅川幼儿园

长征中心幼儿园
长征中心幼儿园象源丽都分园

豪园幼儿园
豪园幼儿园雅苑分园

四季艺术幼儿园
四季艺术幼儿园延川分园

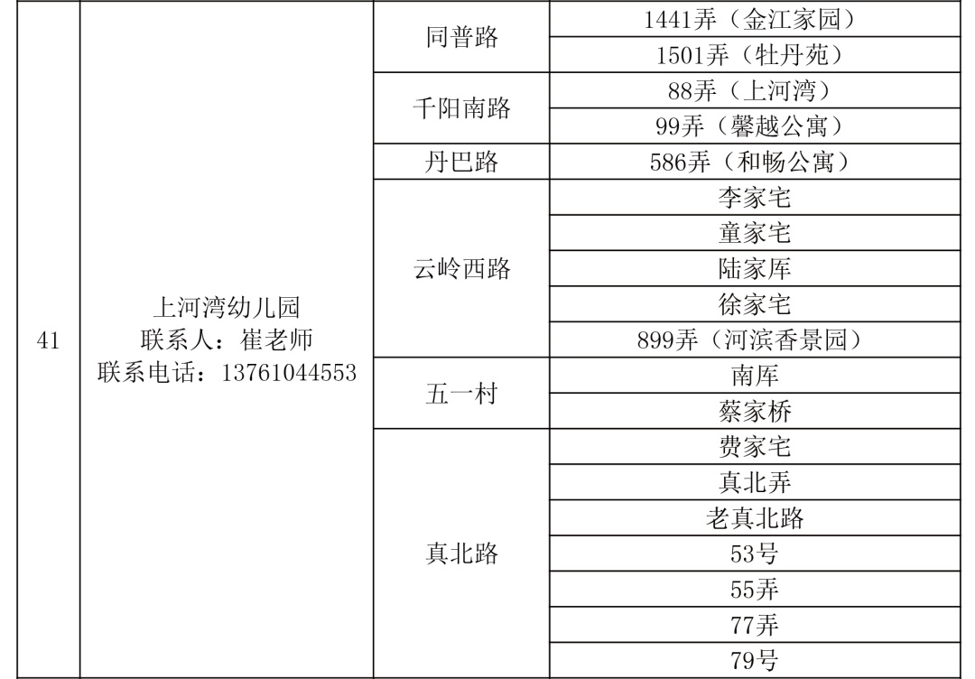
上河湾幼儿园

真光幼儿园
真光幼儿园分园

海贝尔幼儿园

小铃铛幼儿园
小铃铛幼儿园分园

北石路幼儿园

真如翠英幼儿园(南园)
真如翠英幼儿园(北园)

大渡河路第二幼儿园

杨家桥幼儿园

恒力锦沧幼儿园
恒力锦沧幼儿园车站分园

金月亮幼儿园

星河世纪城幼儿园

满天星幼儿园
满天星幼儿园小鸽子分园

美墅幼儿园
美墅幼儿园祥和分园

万里城实验幼儿园

李子园幼儿园

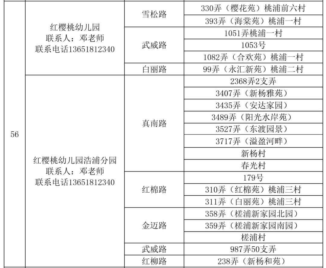
红樱桃幼儿园
红樱桃幼儿园浩浦分园

白天鹅幼儿园
白天鹅幼儿园白丽分园

金苹果幼儿园

华东师范大学附属幼儿园

民办蘑菇亭幼儿园

金豆豆幼儿园

桃浦新村幼儿园

好习惯幼儿园

中远博士娃幼儿园

欢乐谷幼儿园

甜馨幼儿园

乐宝堡幼儿园

麦奇思幼儿园

海棠幼儿园

金海螺幼儿园

金海螺名庭幼儿园

新徽乐贝儿幼儿园

金海螺香樟幼儿园

小丫丫幼儿园

闻广咪咪幼儿园

古浪博士娃幼儿园

新曹杨实验幼儿园

奇思幼儿园

比泡乐儿幼儿园

美星幼儿园

华荻幼儿园

资料:上海普陀教育
编辑:陈雯婷